ข้อแนะนำสำหรับผู้เขียน
ประเภทบทความที่เผยแพร่ใน WESR
แบ่งออกเป็น 5 ประเภทหลัก มีดังนี้
1) บทความต้นฉบับ
• การสอบสวนทางระบาดวิทยา
• การประเมินแผนงานสาธารณสุขและการประเมินระบบเฝ้าระวัง
• การศึกษาทางระบาดวิทยา
• รายงานผู้ป่วย
• การศึกษาวิจัยที่เกี่ยวข้องกับการป้องกันควบคุมโรค
2) สรุปการตรวจสอบข่าวการระบาดของโรค/ภัยสุขภาพในรอบสัปดาห์
3) รายงานโรคเฝ้าระวังทางระบาดวิทยา
4) สถานการณ์โรคและภัยสุขภาพ
5) บทความประเภทอื่น ๆ ได้แก่ บันทึกจากบรรณาธิการ/บันทึกจากทีมภาคสนาม/รายงานด้านสุขภาพที่แจ้งเตือน/แนวทางการเฝ้าระวัง สอบสวน ควบคุมโรคและภัยสุขภาพ/บทความฟื้นวิชา
โดยแต่ละฉบับจะมีจำนวนบทความที่เผยแพร่ ประกอบด้วย บทความต้นฉบับจำนวน 2-3 บทความ สรุปการตรวจสอบข่าวการระบาดของโรคและภัยสุขภาพในรอบสัปดาห์จำนวน 4-5 บทความ รายงานการเฝ้าระวังโรคจำนวน 2-3 บทความ และสถานการณ์โรคและภัยสุภาพจำนวน 1-2 บทความ ส่วนบทความประเภทอื่น ๆ จะเผยแพร่แล้วแต่กรณี
รายละเอียดประเภทบทความที่เผยแพร่ใน WESR
1. บทความต้นฉบับ
1.1) การสอบสวนทางระบาดวิทยาการ เป็นรายงานข้อเท็จจริงเกี่ยวกับการเกิดโรค/ภัยประกอบด้วย สาเหตุปัจจัยของการเกิดโรค/ภัย แหล่งโรค/ภัย วิธีการถ่ายทอดโรค รวมถึงวิธีการกระจายของโรค/ภัย
องค์ประกอบรายงาน
บทคัดย่อ คำสำคัญ บทนำ วิธีการศึกษา ข้อพิจารณาด้านจริยธรรมการวิจัย ผลการศึกษา อภิปราย ข้อจำกัดในการศึกษา มาตรการควบคุมและป้องกันโรค ข้อเสนอแนะ สรุป กิตติกรรมประกาศ การระดมทุน ความขัดแย้งทางผลประโยชน์ คำประกาศเกี่ยวกับ AI และเทคโนโลยีที่ช่วยเหลือด้วย AI ในกระบวนการเขียน และเอกสารอ้างอิง
|
1.2) การประเมินแผนงานสาธารณสุขและการประเมินการเฝ้าระวังการศึกษา/ประเมินระบบการจัดการ และการเฝ้าระวังต่าง ๆ ที่เกี่ยวข้องกับงานระบาดวิทยาและงานควบคุมโรค ทั้งโรคติดต่อ โรคไม่ติดต่อ และโรคจากการประกอบอาชีพ
องค์ประกอบรายงาน
บทคัดย่อ คำสำคัญ บทนำ วิธีการศึกษา ข้อพิจารณาด้านจริยธรรมการวิจัย ผลการศึกษา อภิปราย ข้อจำกัดในการศึกษา ข้อเสนอแนะ สรุป กิตติกรรมประกาศ การระดมทุน ความขัดแย้งทางผลประโยชน์ คำประกาศเกี่ยวกับ AI และเทคโนโลยีที่ช่วยเหลือด้วย AI ในกระบวนการเขียน และเอกสารอ้างอิง
|
1.3) การศึกษาทางระบาดวิทยาเป็นการวิเคราะห์งานข้อมูลจากการเฝ้าระวังระบบต่าง ๆ สถิติระดับประเทศ พื้นที่ ศึกษาวิเคราะห์ อธิบายลักษณะการเกิดโรคและการกระจายของโรค ตามบุคคล เวลา และสถานที่ พร้อมทั้งมีมาตรการป้องกันและควบคุมโรค หรือนำเสนอข้อเสนอแนะเชิงนโยบาย
องค์ประกอบรายงาน
บทคัดย่อ คำสำคัญ บทนำ วิธีการศึกษา ข้อพิจารณาด้านจริยธรรมการวิจัย ผลการศึกษา อภิปราย ข้อจำกัดในการศึกษา ข้อเสนอแนะ สรุป กิตติกรรมประกาศ การระดมทุน ความขัดแย้งทางผลประโยชน์ คำประกาศเกี่ยวกับ AI และเทคโนโลยีที่ช่วยเหลือด้วย AI ในกระบวนการเขียน และเอกสารอ้างอิง
|
1.4) รายงานผู้ป่วย เป็นรายงานกรณีศึกษาที่เป็นโรคหรือกลุ่มอาการโรคใหม่/หรือพบยาก ต้องมีรายละเอียดอย่างครบถ้วน
องค์ประกอบรายงาน
ประกอบด้วย สถานการณ์โรค ข้อมูลคนไข้ บันทึกเวชกรรม (Clinic note) ลักษณะเวชกรรม (Case description) การดำเนินโรค (Clinic course) วิจารณ์หรือข้อสังเกต สรุปกรณีศึกษา การยินยอมอนุญาตของคนไข้ (informed consent) และเอกสารอ้างอิง
|
1.5) การศึกษาวิจัยที่เกี่ยวข้อกับการป้องกันควบคุมโรค การศึกษา ค้นคว้าวิจัย ตั้งคำถามการศึกษา เพื่อตอบคำถามวิจัย เลือกประเภทการศึกษา เก็บรวบรวมและวิเคราะห์ข้อมูล รวมถึงการศึกษามาตรการควบคุมโรค การป้องกันโรค นโยบาย กฎหมายที่เกี่ยวข้องกับโรค/ภัยทางสาธารณสุข โดยคำนึงถึงเรื่องจริยธรรม (Ethic)
องค์ประกอบรายงาน
บทคัดย่อ บทนำ วิธีการศึกษา วัสดุและวิธีการศึกษา ข้อพิจารณาด้านจริยธรรมการวิจัย ผลการศึกษา อภิปราย ข้อจำกัดในการศึกษา ข้อเสนอแนะ สรุป กิตติกรรมประกาศ การระดมทุน ความขัดแย้งทางผลประโยชน์ คำประกาศเกี่ยวกับ AI และเทคโนโลยีที่ช่วยเหลือด้วย AI ในกระบวนการเขียน เอกสารอ้างอิง
|
2. สรุปการตรวจสอบข่าวการระบาดของโรคและภัยสุขภาพในรอบสัปดาห์
ทีม WATCH กรมควบคุมโรค เป็นผู้จัดทำและรวบรวมเหตุการณ์การระบาดของโรคและภัยสุขภาพที่สำคัญ ซึ่งได้รับรายงานในรอบสัปดาห์ที่ผ่านมา จากสำนักงานสาธารณสุขจังหวัด สำนักงานป้องกันควบคุมโรคทั้ง 13 แห่ง และสำนักอนามัย กรุงเทพมหานคร รวมทั้งหน่วยงานที่เกี่ยวข้อง ผ่านโปรแกรมการตรวจสอบข่าวการระบาด กรมควบคุมโรค
องค์ประกอบรายงาน
|
3. รายงานการเฝ้าระวังโรคทางระบาดวิทยา
จัดทำโดยบุคลากรของกองระบาดวิทยา ซึ่งกองระบาดวิทยาเป็นหน่วยงานรวบรวมข้อมูลในภาพรวมระดับประเทศ จากการได้รับรายงานจำนวนผู้ป่วยและผู้เสียชีวิตที่เข้ารับการรักษาที่โรงพยาบาลเครือข่ายด้วยโรคที่ต้องเฝ้าระวัง รวบรวมรายงานโดยสำนักงานสาธารณสุขจังหวัดทุกแห่ง และสำนักอนามัย กรุงเทพมหานคร
องค์ประกอบรายงาน
นำเสนอจำนวนผู้ป่วยและเสียชีวิตที่มีการระบาดในพื้นที่ต่าง ๆ รายละเอียดแนวโน้มการพบโรคที่ต้องเฝ้าระวัง และ ความครอบคลุมในการรายงาน |
4. สถานการณ์โรค/ภัยสุขภาพ
จัดทำโดยบุคลากรของกองระบาดวิทยา หรือ บุคลากรของกรมควบคุมโรค เป็นการนำเสนอสถานการณ์โรคที่มีการระบาดในช่วงนั้น ๆ ทั้งในประเทศ/ต่างประเทศ
องค์ประกอบรายงาน
ชื่อเรื่อง สรุปสั้น ๆ ภายใต้สัญลักษณ์แสดงหัวข้อย่อย บทนำ (กล่าวถึงสถานการณ์โดยรวม ใส่ความรู้เกี่ยวกับโรคหากเป็นโรคอุบัติใหม่หรือเป็นโรคหายาก) รายละเอียดลักษณะทางระบาดวิทยา ข้อมูลจากระบบเฝ้าระวังทางห้องปฏิบัติการ และระบบเฝ้าระวังอื่น ๆ ที่เกี่ยวข้อง ประเมินความเสี่ยง การประสานงานร่วมกับหน่วยงานที่เกี่ยวข้อง มาตรการดำเนินการควบคุมโรค/ภัยระดับส่วนกลาง/พื้นที่ เอกสารอ้างอิง
|
5. บทความประเภทอื่น ๆ
บทความประเภทอื่น ๆ ได้แก่ บันทึกจากบรรณาธิการ/บันทึกจากทีมภาคสนาม/รายงานเหตุการณ์ด้านสุขภาพที่แจ้งเตือน/แนวทางการเฝ้าระวัง สอบสวน ควบคุมโรคและภัยสุขภาพ/ความคืบงานการศึกษาวิจัย
ผู้จัดทำมีดังนี้
- บันทึกจากบรรณาธิการจัดทำโดยกองบรรณาธิการบริหารและกองบรรณาธิการวิชาการ
- บันทึกจากทีมภาคสนาม/รายงานเหตุการณ์ด้านสุขภาพที่แจ้งเตือน/แนวทางการเฝ้าระวัง สอบสวน ควบคุมโรคและภัยสุขภาพ/บทความฟื้นวิชา จัดทำโดยบุคลากรกองระบาดวิทยา หรือบุคลากรของกรมควบคุมโรค
5.1) บันทึกจากบรรณาธิการ (editorial note)
- การเพิ่มเติมข้อมูลที่จำเป็นหรืออธิบายบางส่วนของเนื้อหาให้ผู้อ่านเข้าใจได้ดียิ่งขึ้น เช่น การให้บริบทเพิ่มเติม การชี้แจงข้อมูล หรือคำชี้แจงเพิ่มเติมเป็นการให้ข้อมูลเพิ่มเติมเกี่ยวกับบทความหรือเนื้อหาที่กำลังเผยแพร่ เพื่อช่วยให้ผู้อ่านเข้าใจได้ง่ายขึ้น
- การแสดงความคิดเห็นบรรณาธิการอาจใช้ ‘editorial note’ เพื่อแสดงความคิดเห็นส่วนตัว หรืออธิบายเบื้องหลังของการนำเสนอเนื้อหาในประเด็นต่างๆ ที่อยู่ในวารสารหรือสิ่งพิมพ์
- การเน้นย้ำประเด็นสำคัญ เป็นการระบุถึงข้อความหลักหรือข้อสรุปที่ต้องการเน้นย้ำในเนื้อหาที่นำเสนอ
5.2) บันทึกจากทีมภาคสนาม (Note from the field)
เป็นบทความที่ให้ข้อมูลเกี่ยวกับเหตุการณ์ที่กำลังเกิดขึ้นหรือเพิ่งเกิดขึ้นซึ่งมีความสำคัญด้านสาธารณสุข เช่น การสอบสวนการระบาด กลุ่มก้อนที่มีอาการผิดปกติ ข่าวการระบาดที่ผิดปกติจากต่างประเทศ หรือ รายงานกรณีศึกษา (case report) ที่มีความสำคัญ
องค์ประกอบรายงานและลำดับเนื้อเรื่อง
ชื่อเรื่อง สรุปสั้น ๆ ภายใต้สัญลักษณ์แสดงหัวข้อย่อย ความเป็นมา การสอบสวนและผลการสอบสวนเหตุการณ์ บทสรุปเบื้องต้นและการดำเนินการควบคุมโรค/ภัยสุขภาพ องค์ประกอบอื่น เช่น กิตติกรรมประกาศ เอกสารอ้างอิง
- ความยาวของเรื่อง ไม่เกิน 1–4 หน้า
- ตาราง รูปภาพ หรือกล่อง ไม่เกิน 1 รูป
- การอ้างอิง ไม่เกิน 5 แหล่ง
5.3) รายงานด้านสุขภาพที่แจ้งเตือน
เป็นรายงานเหตุการณ์ด้านสุขภาพที่ได้รับการแจ้งเตือน สื่อสารให้ความรู้ที่ถูกต้องแก่ผู้อ่านในวงกว้าง เพื่อลดการตื่นตระหนก ลดความเสี่ยงไม่ให้เกิดการแพร่กระจายของโรค/ภัยสุขภาพในวงกว้าง
องค์ประกอบรายงานและลำดับเนื้อเรื่อง
ชื่อเรื่อง สรุปสั้น ๆ ภายใต้สัญลักษณ์แสดงหัวข้อย่อย เกริ่นนำ/ความเป็นมา แนวโน้มที่จะเกิดการระบาด/พบโรคในประเทศและต่างประเทศ ข้อมูลการเฝ้าระวังโรค/ภัยสุขภาพของประเทศที่เกี่ยวข้อง การสื่อสารความเสี่ยงต่อสาธารณะในพท./ภาพรวมประเทศ สิ่งที่ต้องดำเนินการต่อไป เอกสารอ้างอิง
- ความยาวไม่ควรเกิน 4 หน้า
5.4) แนวทางการเฝ้าระวัง สอบสวน ควบคุมโรคและภัยสุขภาพ
เป็นบทความที่นำเสนอกลไก/วิธีการเฝ้าระวัง นิยามในการเฝ้าระวังโรค การจำแนกผู้ป่วย การรายงานผู้ป่วยตามระบบเฝ้าระวัง การสอบสวนโรค วิธีการเก็บตัวอย่างส่งตรวจทางห้องปฏิบัติการ การนำส่งตัวอย่างตรวจทางห้องปฏิบัติการ องค์ประกอบอื่น เช่น ค่าใช้จ่ายในการตรวจวินิจฉัยทางห้องปฏิบัติการ ที่เกี่ยวข้อง
องค์ประกอบรายงานและลำดับเนื้อเรื่อง
ชื่อเรื่อง ความเป็นมา นิยามในการเฝ้าระวังโรค การจำแนกผู้ป่วย การรายงานผู้ป่วยตามระบบเฝ้าระวัง การสอบสวนโรค วิธีการเก็บตัวอย่างส่งตรวจทางห้องปฏิบัติการ การนำส่งตัวอย่างตรวจทางห้องปฏิบัติการ องค์ประกอบอื่น เช่น ค่าใช้จ่ายในการตรวจวินิจฉัยทางห้องปฏิบัติการ ภาคผนวก เอกสารอ้างอิง
5.5) บทความฟื้นวิชา
บทความที่ทบทวนหรือรวบรวมความรู้เรื่องใด เรื่องหนึ่งจากวารสารหรือหนังสือต่าง ๆ ทั้งในและต่างประเทศประกอบด้วยบทนำวิธีการสืบค้นข้อมูล เนื้อหาที่ทบทวน บทวิจารณ์ และเอกสารอ้างอิง อาจมีความเห็นของผู้รวบรวมเพิ่มเติมด้วยก็ได้
องค์ประกอบรายงานและลำดับเนื้อเรื่อง
ชื่อเรื่อง บทคัดย่อ คำสำคัญ บทนำ ความรู้หรือข้อมูลเกี่ยวกับเรื่องนั้น บทวิจารณ์ และสรุปผลจากความคิดเห็นของผู้เขียน เอกสารอ้างอิง
- ความยาวของเรื่อง ไม่เกิน 8 หน้า
- ตาราง รูปภาพ หรือกล่อง ไม่เกิน 4 รูป
- การอ้างอิง ไม่น้อยกว่า 10 แหล่ง
การส่งบทความ
ในกระบวนการส่งต้นฉบับ ผู้เขียนจะต้องตรวจสอบให้แน่ใจว่าต้นฉบับของตนปฏิบัติตามแนวทางดังต่อไปนี้ หากต้นฉบับไม่เป็นไปตามข้อกำหนดเหล่านี้ อาจถูกส่งคืนให้ผู้เขียนแก้ไข
ข้อกำหนดทั่วไป
- ความเป็นต้นฉบับ : ต้นฉบับจะต้องไม่เคยได้รับการตีพิมพ์มาก่อนในภาษาใด ๆ หรือในวารสารที่ผ่านการพิจารณาบทความ และไม่ควรอยู่ระหว่างการพิจารณาตีพิมพ์ที่อื่น
- การยืนยันจากผู้เขียนร่วม : ผู้เขียนร่วมทั้งหมดจะต้องยอมรับและอนุมัติการส่งต้นฉบับเพื่อการตีพิมพ์
- ข้อมูล : หากมีการใช้ข้อมูลปฐมภูมิ ข้อมูลนั้นจะต้องไม่เก่ากว่า 5 ปีนับจากวันที่สิ้นสุดการเก็บข้อมูล
- การส่งทางออนไลน์ : รายงานการเฝ้าระวังทางระบาดวิทยารายสัปดาห์ (WESR) ยอมรับเฉพาะบทความต้นฉบับที่ส่งทางระบบออนไลน์โดยใช้ระบบ ThaiJo
ให้ผู้นิพนธ์ส่งบทความออนไลน์ผ่านลิงก์
เริ่มส่งบทความต้นฉบับ
หากต้องการเริ่มการส่งใหม่หรือตรวจสอบการส่งที่รอดำเนินการไปแล้ว โปรดคลิก การส่งที่รอดำเนินการ
- การยืนยันจากผู้เขียนหลัก การแสดงเจตจำนงส่งบทความต้นฉบับ : ผู้เขียนสามารถดาวน์โหลดไฟล์แสดงเจตจำนงที่จะตีพิมพ์ใน WESR โดยกรอกแบบฟอร์มขออนุมัติการตีพิมพ์บทความต้นฉบับ และแบบฟอร์มตรวจสอบก่อนส่งบทความต้นฉบับ (WESR Author Submission Checklist) พร้อมแนบเอกสาร ส่งกลับมาเข้าในระบบ ThaiJo ในรูปแบบไฟล์ PDF พร้อมไฟล์บทความต้นฉบับ คลิก
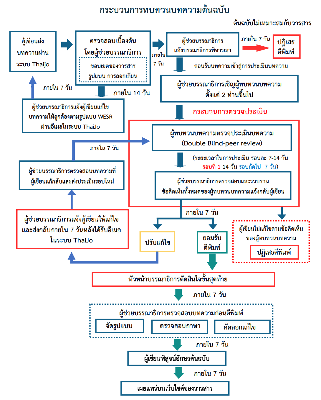
กระบวนการทบทวนบทความต้นฉบับ
คำแนะนำผู้แต่ง
การยืนยันจากผู้เขียนหลัก
- การแสดงเจตจำนงส่งบทความต้นฉบับ : ผู้เขียนสามารถดาวน์โหลดไฟล์แสดงเจตจำนงที่จะตีพิมพ์ใน WESR โดยกรอกแบบฟอร์มขออนุมัติการตีพิมพ์บทความต้นฉบับ และแบบฟอร์มตรวจสอบก่อนส่งบทความต้นฉบับ (WESR Author Submission Checklist) พร้อมแนบเอกสาร ส่งกลับมาเข้าในระบบ ThaiJo ในรูปแบบไฟล์ PDF พร้อมไฟล์บทความต้นฉบับ คลิก
ข้อมูลผู้เขียน
- รายละเอียดการติดต่อ: ชื่อผู้เขียน อีเมล หมายเลขโทรศัพท์ และสังกัดหน่วยงาน จะต้องระบุให้ครบถ้วนตามข้อกำหนดในแนวทางสำหรับผู้เขียน (กรุณาอ้างอิง WESR author guidelines)
เนื้อหาต้นฉบับ
- ชื่อเรื่อง บทคัดย่อ และคำสำคัญ : ชื่อเรื่อง บทคัดย่อแบบโครงสร้าง และคำสำคัญ จะต้องมีทั้งภาษาไทยและภาษาอังกฤษ และต้องเป็นไปตามแนวทางสำหรับผู้เขียนของ WESR
- การอ้างอิงและบรรณานุกรม : การอ้างอิงในเนื้อหาและบรรณานุกรมท้ายบทความจะต้องปฏิบัติตามรูปแบบการอ้างอิงแบบ Vancouver
- การลอกเลียนผลงาน : แนวคิดที่ไม่ใช่ต้นฉบับจะต้องมีการอ้างอิงอย่างถูกต้องเพื่อหลีกเลี่ยงการลอกเลียนผลงาน
- ฟอนต์และรูปแบบ : ต้นฉบับจะต้องจัดเตรียมใน Microsoft Word โดยใช้ฟอนต์ TH Sarabun New ขนาด 16 และภาพ ตาราง หรือกราฟ จะต้องเกี่ยวข้องและช่วยเสริมเนื้อหาในต้นฉบับ
คำแนะนำการจัดรูปแบบสำหรับบทความต้นฉบับ (original article)
องค์ประกอบรายงาน
• ชื่อเรื่อง
- ควรสั้นและกระชับ ครอบคลุมและสอดคล้องกับบริบทเนื้อเรื่อง ชื่อเรื่องต้องมีทั้งภาษาไทยและภาษาอังกฤษ
มีรายละเอียดแนวโน้มการพบโรคที่ต้องเฝ้าระวัง/
จำนวนผู้ป่วยและเสียชีวิตที่มีการระบาดในพท. ต่าง ๆ
มีข้อเสนอแนะและมาตรการในการควบคุมป้องกันโรคเบื้องต้น
ตารางนำเสนอในรูปแบบตารางภาษาอังกฤษ
< หรือ = 3 ตาราง รูปภาพ หรือกล่อง
• ชื่อผู้นิพนธ์
- ควรระบุชื่อ-สกุลเต็ม (ไม่ต้องระบุคำนำหน้านาม) และสถานที่ทำงาน/สังกัด ทั้งภาษาไทยและภาษาอังกฤษ ในกรณีที่มีผู้แต่งหลายคน ควรระบุชื่อเรียงตามการมีส่วนร่วมในบทความ ใส่ตัวเลขในรูปแบบตัวเลขยกหลังนามสกุลของผู้แต่งทุกท่านซึ่งเชื่อมโยงกับสังกัดที่ระบุมาร่วมด้วย รวมทั้งระบุ อีเมล และหมายเลขโทรศัพท์ สำหรับการติดต่อ
ผลการสอบสวน การระบาดของโรค ปัจจัยเสี่ยง และการดำเนินการมาตรการป้องกันและควบคุมโรคที่ได้ทำไปแล้วหรือต้องทำต่อไปมีการประเมินความเสี่ยงในโรคที่มีการระบาดในช่วงนั้น ๆข่าวการระบาดของโรค/ภัยสุขภาพในต่างประเทศ (อาจมีหรือไม่มี)
<3 ตารางหรือรูปภาพเสริม (ไม่บังคับ)
• บทคัดย่อ
- การย่อเนื้อหาสำคัญ เอาเฉพาะที่จำเป็นเท่านั้น ระบุตัวเลขทางสถิติที่สำคัญ ใช้ภาษารัดกุมเป็นประโยคสมบูรณ์ เขียนเป็นหัวข้อ คือ บทนำและวัตถุประสงค์ วิธีการศึกษา ผลการศึกษา อภิปราย และข้อเสนอแนะ ไม่ต้องมีเชิงอรรถ ไม่อ้างอิง บทคัดย่อต้องเขียนทั้งภาษาไทย ไม่เกิน 550 คำ และภาษาอังกฤษ ไม่เกิน 450 คำ
ประกอบด้วยหัวข้อ ไฮไลท์สรุปสั้น ๆ บทนำ (กล่าวถึงสถานการณ์โดย
รวม ใส่ความรู้เกี่ยวกับโรค หากเป็นโรคอุบัติใหม่หรือเป็นโรคหายาก) รายละเอียดลักษณะทางระบาดวิทยา ระบบเฝ้าระวังที่เกี่ยวข้อง การประสานงานร่วมกับหน่วยงานที่เกี่ยวข้องมาตรการดำเนินการควบ
คุมโรค/ภัยระดับส่วนกลาง/พื้นที่การสื่อสารความเสี่ยงสิ่งที่ต้องดำเนิน การต่อไป เอกสารอ้างอิง และความยาวของบทความไม่ควรเกิน 4 หน้า
• เนื้อเรื่อง
ควรใช้ภาษาที่เข้าใจง่าย สั้น กะทัดรัดและชัดเจน หากใช้คำย่อต้องเขียนคำเต็มไว้ครั้งแรกก่อน ตัดคำฟุ่มเฟื่อย ควรใช้เท่าที่จำเป็น (เท่ากับ คิดเป็น จะ ซึ่ง แสดง โดย) หากมีการใส่หน่วยทางวิทยาศาสตร์ควรระบุหน่วยเต็ม ไม่ใช้คำย่อ
ประกอบด้วยหัวข้อ ไฮไลท์สรุปสั้น ๆ เกริ่นนำ/ความเป็นมา แนวโน้มที่จะเกิดการะบาด/พบโรคในประเทศและต่างประเทศ ข้อมูลการเฝ้าระวังโรค/ภัยสุขภาพของประเทศที่เกี่ยวข้อง การสื่อสารความเสี่ยงต่อสาธารณะ ในพท./ภาพรวมประเทศ สิ่งที่ต้องดำเนินการต่อไป กิตติกรรมประกาศ เอกสารอ้างอิง และความยาวไม่ควรเกิน 4 หน้า
• บทนำ
- กล่าวถึงความเป็นมาและความสำคัญของการวิจัย รวมทั้งการทบทวนวรรณกรรมของงานที่เกี่ยวข้องและวัตถุประสงค์ของการศึกษา
ประกอบด้วยหัวข้อ บทนำ การดำเนินการสอบสวนเบื้องต้น สถานการณ์โรค/ภัยสุขภาพในพื้นที่ รายละเอียดผู้ป่วย/การระบาด ผลการตรวจทางห้องปฏิบัติการ/สิ่งแวดล้อม สรุปการสอบสวนเบื้องต้น มาตรการดำเนินการควบคุมโรค/ภัยสุขภาพ การประสานงานร่วมกับหน่วยงานที่เกี่ยวข้องในการควบคุมโรค การสื่อสารความเสี่ยงในระดับส่วนกลาง/พื้นที่ สิ่งที่ต้องดำเนินการต่อไป กิตติกรรมประกาศ เอกสารอ้างอิง และความยาวไม่ควรเกิน 4 หน้า
• วิธีการศึกษา
- อธิบายระเบียบวิธีวิจัยรวมถึงแหล่งข้อมูล การรวบรวมข้อมูล การสุ่มตัวอย่างข้อมูล และเครื่องมือการวิจัย ตลอดจนการวิเคราะห์ข้อมูลและหลักการทางสถิติที่ใช้
ประกอบด้วยองค์ประกอบหลักและลำดับเนื้อเรื่องดังต่อไปนี้ บทคัดย่อ คำสำคัญ บทนำ วิธีการศึกษา ผลการศึกษา อภิปราย ข้อจำกัดในการ
ศึกษา มาตรการควบคุมและป้องกันโรค ข้อเสนอแนะ กิตติกรรมประกาศ และเอกสารอ้างอิง ความยาวของเรื่อง < หรือ = 14 หน้า < หรือ = 5 ตาราง รูปภาพ หรือกล่องการอ้างอิงขั้นต่ำที่จำเป็นเพื่อสนับสนุนคำแนะนำ < หรือ = 10 เชิงอรรถ
• ผลการศึกษา
- อธิบายผลการศึกษา/วิจัยโดยละเอียด แสดงผลสอดคล้องกับวิธีการศึกษา/วิจัย ตลอดจนตีความผลการวิจัยหรือการวิเคราะห์
ควรประกอบด้วยองค์ประกอบหลักและลำดับเนื้อเรื่องดังต่อไปนี้ บทคัดย่อ บทนำ วิธีการศึกษา วัสดุและวิธีการศึกษา ผลการศึกษา อภิปราย ข้อจำกัดในการศึกษา สรุป ข้อเสนอแนะ กิตติกรรมประกาศ เอกสารอ้างอิง ความยาวของเรื่อง < หรือ = 14 หน้า < หรือ = 5 ตาราง รูปภาพ หรือกล่อง < หรือ = 10 เชิงอรรถ
• อภิปราย
- วิเคราะห์ผลการศึกษา/วิจัยที่ได้ผลอย่างไร เป็นไปตามที่คิดหรือไม่ และอ้างอิง ทฤษฎีหรือการศึกษาใด ๆ ของผู้ที่เกี่ยวข้อง
ควรประกอบด้วยองค์ประกอบหลักและตามด้วยลำดับเนื้อเรื่อง
ดังต่อไป บทคัดย่อ คำสำคัญ บทนำ วิธีการศึกษา ผลการศึกษา อภิปราย ข้อจำกัดในการศึกษา สรุป ข้อเสนอแนะ กิตติกรรมประกาศ และเอกสารอ้างอิงความยาวของเรื่อง < หรือ = 14 หน้า < หรือ = 4 ตาราง รูปภาพ หรือกล่อง < หรือ = 10 การอ้างอิง
• ข้อจำกัดในการศึกษา
- ลักษณะของข้อมูลหรือการวิเคราะห์ที่อาจส่งผลต่อความถูกต้องหรือความถูกต้องของผลลัพธ์ โดยเขียนในรูปแบบย่อหน้าให้เป็นลำดับ ตัวอย่างเช่น ‘ประการที่ 1 2 และ 3’ โดยลงท้ายด้วย ‘สำหรับข้อจำกัดสุดท้าย’ ระบุว่าข้อจำกัดแต่ละข้ออาจส่งผลต่อผลลัพธ์อย่างไร
ประกอบด้วยองค์ประกอบหลักและลำดับเนื้อเรื่องดังต่อไปนี้ บทคัดย่อ คำสำคัญ บทนำ วิธีการศึกษา ผลการศึกษา สรุปและวิจารณ์ ข้อจำกัดในการศึกษา มาตรการควบคุมและป้องกันโรค ข้อเสนอแนะ กิตติกรรมประกาศ และเอกสารอ้างอิง
ความยาวของเรื่อง < หรือ = 14 หน้า
• ข้อเสนอแนะ
- ส่วนนี้ควรประกอบด้วยข้อมูลเชิงปฏิบัติที่เป็นประโยชน์ต่อผู้อ่าน และแสดงให้เห็นว่างานวิจัยสามารถสร้างผลกระทบที่สำคัญที่สุดต่อการควบคุมโรคหรือการสาธารณสุขได้อย่างไร ผลการวิจัยและการอภิปรายต้องสนับสนุนการดำเนินการและข้อเสนอแนะที่นำเสนอในการดำเนินการต่อไป ควรเสนอแนะระบุใคร/หน่วยงานใด ดำเนินการอย่างไร กับใครหรือหน่วยงานใด เมื่อใด
ประกอบด้วยบทคัดย่อ บทนำ ความรู้หรือข้อมูลเกี่ยวกับเรื่องนั้น บทวิจารณ์ และสรุปผลจากความคิดเห็นของผู้เขียน เอกสารอ้างอิงควรเป็นปัจจุบัน ความยาวของเรื่อง < หรือ = 8 หน้า < หรือ = 4 ตาราง รูปภาพหรือกล่อง < หรือ = 10 การอ้างอิง
• บทสรุป
- สรุปบทความวิจัยและเสนอแนะเพื่อเป็นข้อเสนอแนะให้สอดคล้องกับวัตถุประสงค์ที่ระบุไว้ในบทความ
ประกอบด้วย สถานการณ์โรค ข้อมูลคนไข้ บันทึกเวชกรรม (Clinic note) ลักษณะเวชกรรม (Case description) การดำเนินโรค (Clinic course) สรุปกรณีศึกษา วิจารณ์หรือข้อสังเกต การยินยอมอนุญาตของคนไข้ (informed consent) และเอกสารอ้างอิง ความยาวของเรื่อง < หรือ = 10 หน้า < หรือ = 4 ตาราง รูปภาพ หรือ
กล่อง < หรือ = 10 การอ้างอิง
• กิตติกรรมประกาศ
- ควรกล่าวขอบคุณบุคคลหรือหน่วยงานที่ให้การสนับสนุนหรือความช่วยเหลือในการทำวิจัย โดยบุคคลที่ได้รับการกล่าวถึงในส่วนนี้ ต้องไม่ปรากฏชื่อในรายชื่อผู้เขียนของบทความ
• ข้อพิจารณาด้านจริยธรรมการศึกษา
- บทความวิจัยทุกเรื่องจะต้องมีคำชี้แจงการรับรองด้านจริยธรรม โดยต้องระบุชื่อคณะกรรมการจริยธรรม หมายเลขรหัสโครงการ และวันที่อนุมัติอย่างชัดเจน
• ความขัดแย้งทางผลประโยชน์ (Conflicts of Interest)
- ผู้เขียนต้องเปิดเผยความขัดแย้งทางผลประโยชน์ที่เกี่ยวข้องกับงานวิจัย หากไม่มี ให้ระบุว่า “ไม่มีความขัดแย้งทางผลประโยชน์”
• การสนับสนุนด้านทุนวิจัย (Funding Support)
- ระบุแหล่งทุนที่ได้รับ (ถ้ามี) พร้อมชื่อหน่วยงาน/องค์กร และวัตถุประสงค์การใช้ทุนอย่างชัดเจน
• การเปิดเผยการใช้ Generative AI และเทคโนโลยี AI ช่วยเขียนบทความ (Declaration of Generative AI and AI-Assisted Technologies in the Writing Process)
- หากมีการใช้ Generative AI หรือเครื่องมือ AI เพื่อร่าง แก้ไข หรือปรับปรุงต้นฉบับ ต้องเปิดเผยโดยใช้ข้อความมาตรฐานต่อไปนี้ (แทนที่ข้อมูลในวงเล็บ): “ผู้เขียนได้ใช้ [ชื่อเครื่องมือ] เพื่อ [วัตถุประสงค์ เช่น ‘ปรับปรุงความชัดเจน’ หรือ ‘ตรวจสอบไวยากรณ์’] โดยผู้เขียนได้ตรวจสอบ แก้ไข และรับผิดชอบต่อเนื้อหาทั้งหมดอย่างสมบูรณ์” การใช้โปรแกรมตรวจสะกด ไวยากรณ์ หรือจัดการบรรณานุกรม ไม่ต้องเปิดเผย และ ห้ามระบุชื่อ AI เป็นผู้เขียนหรือผู้ร่วมเขียน หากไม่ได้ใช้เทคโนโลยีดังกล่าว สามารถละเว้นส่วนนี้ได้
• รูปและตาราง
- ชื่อรูปและชื่อตารางควรตรงกับเนื้อหาโดยละเอียด ชื่อตารางใส่ด้านบนของตาราง ชื่อรูปใส่บริเวณด้านล่างของรูป ไม่ว่าจะเป็นรูปภาพ กราฟ แผนผัง แผนที่ ให้ระบุเป็น ‘รูปที่’ ทั้งหมด หากเป็นกราฟต้องใส่คำอธิบายแกน X, Y ในกราฟเท่านั้น และต้องแก้ไขได้ แบบตัวอักษรที่ใช้ในรูปหรือตาราง เป็น TH Sarabun New ไม่ควรต่ำกว่าขนาด 12
• ภาพประกอบ ไดอะแกรม หรือรูปภาพ
- ควรเป็นสีดำ หากเป็นสี ควรมีลวดลายแตกต่างเพื่อความชัดเจน รูปถ่ายควรแทรกไว้ในไฟล์งานนำเสนอหรือจัดทำเป็นโปสการ์ดสี พร้อมคำอธิบายแยกต่างหาก ห้ามเขียนข้อความลงบนภาพโดยตรง
• การใช้ทศนิยม
- การเขียนทศนิยมในบทความ สามารถยอมรับทศนิยมหนึ่งหรือสองตำแหน่งได้ ดังนั้นโปรดใช้รูปแบบทศนิยมเดียวกัน
• คำสำคัญ
- เป็นคำที่แสดงถึงเนื้อหาของบทความ โดยย่อเหลือเพียงคำที่แสดงใจความสำคัญของเนื้อเรื่อง เพื่อช่วยในการสืบค้นและเข้าถึงเนื้อหาของบทความได้ง่ายขึ้น คำสำคัญควรสั้น กะทัดรัด ชัดเจน มีจำนวน 3-5 คำ ทั้งภาษาไทยและภาษาอังกฤษ ใส่ไว้ท้ายบทคัดย่อ
• การอ้างอิง
- การอ้างอิงเอกสารใช้ระบบ Vancouver เขียนเป็นภาษาอังกฤษทั้งหมด หากเอกสารอ้างอิงมีต้นฉบับเป็นภาษาไทย ผู้นิพนธ์ต้องแปลรายการเอกสารอ้างอิงนั้นเป็นภาษาอังกฤษและระบุ “(in Thai)” ท้ายรายการเอกสารอ้างอิงนั้น ผู้เขียนมีหน้าที่รับผิดชอบในความถูกต้องของเอกสารที่อ้างอิง การอ้างถึงเนื้อหาบทความในแต่ละข้อความควรมีหมายเลขเฉพาะ พิมพ์หมายเลขในวงเล็บเป็นลักษณะตัวพิมพ์ยกข้างท้ายข้อความที่อ้าง ตัวอย่างเช่น …สูงสุดในประเทศไทย (1) เริ่มต้นที่หมายเลข 1 การอ้างอิงครั้งแรกและเรียงลำดับต่อเนื่องกันโดยตลอดจนถึงท้ายบท ถ้าผู้เขียนอ้างอิงบทความนั้นมากกว่าหนึ่งครั้ง ให้ใช้หมายเลขอ้างอิงเดียวกัน กรณีเป็นวารสารต่างประเทศ กรุณาใช้ชื่อย่อตามหนังสือ Index Medicus ข้อผิดพลาดใด ๆ เกี่ยวกับการอ้างอิงจะทำให้กระบวนการส่งล่าช้าเนื่องจากการขอรายละเอียดเพิ่มเติมจากผู้เขียนเพื่อให้เป็นไปตามระเบียบ
• รูปแบบการอ้างอิง (โปรดสังเกตเครื่องหมายวรรคตอนในตัวอย่าง)
- Journal Articles
Numeric order. Authors’ Names (Surnames and Initials). Title of the Article. Abbreviated Journal Name. Year of Publication; Journal Volume: First page – Last page. In case there are more than 6 authors, the first 6 authors are listed, followed by et al.
Example: Moher D, Liberati A, Tetzlaff J, Altman DG. Preferred reporting items for systematic reviews and meta-analyses: the PRISMA statement. J Clin Epidemiol. 2009; 62: 1006-12.
- Textbooks and handbooks divided into 2 types
- Book
Numeric order. Authors’ Names (Surnames and Initials). Book Title. Edition. City of Publication: Publisher; Year of Publication.
Example: Toman K. Tuberculosis case-finding and chemo-therapy. Geneva: World Health Organization; 1979.
- Book chapters chapter in an edited book
Numeric order. Authors’ Names. Chapter Title. In; (Editors’ Names), Editor. Book Title. Edition. City of Publication: Publisher; Year of Publication. First page – Last page
Example: Becker MH, Maiman LA. The Health Belief Model and Sick Role Behavior. In: Becker MH, editor. The health belief model and personal health behavior. New Jersey: Charles B. Slack, Inc; 1974. pp. 82–92.
- Conference proceeding
Numeric order. Editors’ Names, Editor(s). Title. Conference Name; Conference Date; Conference Venue. City of Publication: Publisher; Year of Publication.
Example: Kimura J, Shibasaki H, editors. Recent advances in clinical neurophysiology. Proceedings of the 10th International Congress of EMG and Clinical Neurophysiology; 1995 Oct 15-19; Kyoto, Japan. Amsterdam: Elsevier; 1996.
- Conference article
Numeric order. Author’s Name. Title. In: editor’s name, editor. Meeting name; Meeting date; Meeting place, Meeting City. City of Publication: Year of publication. p. First page-last page.
Example: Bengtsson S, Solheim BG. Enforcement of data protection, privacy and security in medical informatics. In: Lun KC, Degoulet P, Piemme TE, Rienhoff O, editors. MEDINFO 92. Proceedings of the 7th World Congress on Medical Informatics; 1992 Sep 6-10; Geneva, Switzerland. Amsterdam: North-Holland; 1992. p. 1561-5.
- Thesis
Numeric order. Author’s Name. Title [Thesis Type/ Degree]. City of Publication: University; Year of Graduation. Number of pages.
Example: Sansiritaweesook G. Development of a surveillance system to prevent drowning based on the participation of communities at Ubon Ratchathani Province [dissertation]. Khon Kaen: Khon Kaen University; 2012. 391 p. (in Thai)
- Electronic documents
- Electronic Journal: Numeric order. Author’s Name. Title. Journal Name [Media type]. Publication Year [Retrieved/ Cited Date]; volume: First page – Last page. Access/ Available from: https://………………
Example: Arora M, Chauhan K, John S, Mukhopadhyay A. Multi–sectoral action for addressing social determinants of noncommunicable diseases and mainstreaming health promotion in national health programmes in India. Indian J Community Med [Internet]. 2011 [cited 2022 Dec 25];36:S43–9. Available from: https://pubmed.ncbi.nlm.nih.gov/22 628911/
- Electronic Books or Articles: Numeric order. Author’s Name. Title [Type of media]. Printed city. Publisher; Publication Year [Retrieved / cited Year, Month, Date]. Number of Pages. Source / Available from: https: // …………
Example: Merlis M, Gould D, Mahato B. Rising out-of-pocket spending for medical care: a growing strain on family budgets [Internet]. New York: Commonwealth Fund; 2006 Feb [cited 2006 Oct 2]. 23 p. Available from: https://www.cmwf.org/usr_doc/Merlis_risingoopspending_887.pdf
- Other
Government agencies or national and international organizations support the production and dissemination.
The name of those organizations should be placed in the same position as that of the publisher. In case the nationality is not included in the organization’s name, two English letters designating the country code according to the ISO 3166 standard should be placed in parenthesis immediately after the organization’s name, for example:
- Department of Disease Control (TH)
- Department of Health (AU)
- Centers for Disease Control and Prevention (US)
- Office of the Permanent Secretary, Ministry of Public Health (TH)
ประกาศเกี่ยวกับลิขสิทธิ์
ประกาศเกี่ยวกับลิขสิทธิ์
1. เนื้อหาและข้อมูลในบทความที่ลงพิมพ์กับ WESR ถือเป็นข้อคิดเห็น และความรับผิดชอบของผู้เขียนบทความโดยตรงซึ่งกองบรรณาธิการวารสารไม่จำเป็นต้องเห็นด้วย หรือร่วมรับผิดชอบใด ๆ
2. บทความ ข้อมูล เนื้อหา รูปภาพ ฯลฯ ที่ได้รับการตีพิมพ์ใน WESR ถือเป็นลิขสิทธิ์ของวารสารวิชาการ หากบุคคลหรือหน่วยงานใดต้องการนำทั้งหมดหรือส่วนหนึ่ง ส่วนใดไปเผยแพร่ กรุณาอ้างอิงบทความนั้น ๆ
นโยบายส่วนบุคคล
วารสารรายงานการเฝ้าระวังทางระบาดวิทยาประจำสัปดาห์ (WESR) ให้ความสำคัญต่อพระราชบัญญัติคุ้มครองข้อมูลส่วนบุคคล พ.ศ. 2562 ซึ่งมีผลบังคับใช้เมื่อวันที่ 28 พฤษภาคม 2562 และดำเนินการตามกฎหมายคุ้มครองข้อมูลส่วนบุคคลเพื่อให้เจ้าของข้อมูลส่วนบุคคลเชื่อมั่นว่าวารสารฯ จะดูแลรักษาข้อมูลส่วนบุคคลของเจ้าของข้อมูลส่วนบุคคลและจัดให้มีมาตรการรักษาความมั่นคงปลอดภัยที่เหมาะสม
- คำนิยาม
“วารสารฯ” หมายถึง วารสารรายงานการเฝ้าระวังทางระบาดวิทยาประจำสัปดาห์ (Weekly Epidemiology Surveillance Report: WESR)
“บุคคล” หมายถึง บุคคลธรรมดา
“ข้อมูลส่วนบุคคล” หมายความว่า ข้อมูลเกี่ยวกับบุคคลซึ่งทำให้สามารถระบุตัวบุคคลนั้นได้ ไม่ว่าทางตรงหรือทางอ้อม แต่ไม่รวมถึงข้อมูลของผู้ถึงแก่กรรมโดยเฉพาะ อาทิ ชื่อ นามสกุล ที่อยู่ หมายเลขโทรศัพท์ ที่อยู่อีเมล (email address) IP Address, Cookie ID, Log File เป็นต้น อย่างไรก็ดี ข้อมูลต่อไปนี้ไม่ใช่ข้อมูลส่วนบุคคล เช่น ข้อมูลสำหรับการติดต่อทางธุรกิจที่ไม่ได้ระบุถึงตัวบุคคล อาทิ ชื่อบริษัท ที่อยู่ของบริษัท เลขทะเบียนนิติบุคคลของบริษัท หมายเลขโทรศัพท์ของที่ทำงาน ที่อยู่อีเมล (email address) ที่ใช้ในการทำงาน ที่อยู่อีเมล (email address) ข้อมูลนิรนาม (Anonymous Data) หรือข้อมูลแฝงที่ถูกทำให้ไม่สามารถระบุตัวบุคคลได้อีกโดยวิธีการทางเทคนิค (Pseudonymous Data) ข้อมูลผู้ถึงแก่กรรม เป็นต้น
“เจ้าของข้อมูลส่วนบุคคล” (Data Subject) หมายถึง ตัวบุคคลที่เป็นเจ้าของข้อมูลส่วนบุคคลนั้น แต่ไม่ใช่กรณีที่บุคคลมีความเป็นเจ้าของข้อมูล (Ownership) หรือเป็นผู้สร้างหรือเก็บรวบรวมข้อมูลนั้นเอง โดยเจ้าของข้อมูลส่วนบุคคลนี้จะหมายถึงบุคคลธรรมดาเท่านั้น และไม่รวมถึง “นิติบุคคล” (Juridical Person) ที่จัดตั้งขึ้นตามกฎหมาย เช่น บริษัท สมาคม มูลนิธิ หรือองค์กรอื่นใด
ทั้งนี้ หากการขอความยินยอมจากเจ้าของข้อมูลส่วนบุคคลที่ไม่เป็นไปตามกฎหมายคุ้มครองข้อมูลส่วนบุคคลไม่มีผลผูกพันเจ้าของข้อมูลส่วนบุคคล
“ผู้ควบคุมข้อมูลส่วนบุคคล” หมายความว่า บุคคลหรือนิติบุคคลซึ่งมีอำนาจหน้าที่ตัดสินใจเกี่ยวกับการเก็บรวบรวม ใช้ หรือเปิดเผยข้อมูลส่วนบุคคล
“ผู้ประมวลผลข้อมูลส่วนบุคคล” หมายความว่า บุคคลหรือนิติบุคคลซึ่งดำเนินการเกี่ยวกับการเก็บรวบรวม ใช้ หรือเปิดเผยข้อมูลส่วนบุคคลตามคำสั่งหรือในนามของผู้ควบคุมข้อมูลส่วนบุคคล ทั้งนี้ บุคคลหรือนิติบุคคลซึ่งดำเนินการดังกล่าวไม่เป็นผู้ควบคุมข้อมูลส่วนบุคคล
“การประมวลผล” หมายความว่า การเก็บรวบรวม ใช้ เปิดเผยข้อมูลส่วนบุคคล
- แหล่งที่มาของข้อมูลส่วนบุคคลที่วารสารฯ เก็บรวบรวม
วารสารฯ เก็บรวบรวมหรือได้มาซึ่งข้อมูลส่วนบุคคลประเภทต่าง ๆ จากแหล่งข้อมูลดังต่อไปนี้
2.1 ข้อมูลส่วนบุคคลที่วารสารฯ เก็บรวบรวมจากเจ้าของข้อมูลส่วนบุคคลโดยตรงในช่องทางให้บริการต่าง ๆ เช่น การสมัคร ลงทะเบียน ทำแบบสำรวจ ภาพถ่าย วีดีโอกิจกรรมการประชุม/อบรม หรือเมื่อเจ้าของข้อมูลส่วนบุคคลติดต่อสื่อสารกับวารสารฯ ณ ที่ทำการหรือผ่านช่องทางติดต่ออื่นที่ควบคุมดูแลโดย วารสารฯ เป็นต้น
2.2 ข้อมูลที่วารสารฯ เก็บรวบรวมจากการที่เจ้าของข้อมูลส่วนบุคคลเข้าใช้งานเว็บไซต์ ผลิตภัณฑ์หรือบริการอื่น ๆ ตามสัญญาหรือตามพันธกิจ เช่น การติดตามพฤติกรรมการใช้งานเว็บไซต์ ผลิตภัณฑ์หรือบริการ ด้วยการใช้คุกกี้ (Cookies) หรือจากซอฟต์แวร์บนอุปกรณ์ของเจ้าของข้อมูลส่วนบุคคล เป็นต้น
2.3 ข้อมูลส่วนบุคคลที่วารสารฯ เก็บรวบรวมจากแหล่งอื่นนอกจากเจ้าของข้อมูลส่วนบุคคล โดยที่แหล่งข้อมูลดังกล่าวมีอำนาจหน้าที่ มีเหตุผลที่ชอบด้วยกฎหมายหรือได้รับความยินยอมจากเจ้าของข้อมูลส่วนบุคคลแล้วในการเปิดเผยข้อมูลแก่วารสารฯ เช่น การเชื่อมโยงบริการดิจิทัลของหน่วยงานของรัฐในการให้บริการเพื่อประโยชน์สาธารณะแบบเบ็ดเสร็จแก่เจ้าของข้อมูลส่วนบุคคลเอง การรับข้อมูลส่วนบุคคลจากหน่วยงานของรัฐแห่งอื่นในฐานะที่วารสารฯ มีหน้าที่ตามพันธกิจในการดำเนินการจัดให้มีศูนย์แลกเปลี่ยนข้อมูลกลางเพื่อสนับสนุนการดำเนินการของหน่วยงานของรัฐในการให้บริการประชาชนผ่านระบบดิจิทัล รวมถึงจากความจำเป็นเพื่อให้บริการตามสัญญาที่อาจมีการแลกเปลี่ยนข้อมูลส่วนบุคคลกับหน่วยงานคู่สัญญาได้
นอกจากนี้ ยังหมายความรวมถึงกรณีที่ท่านเป็นผู้ให้ข้อมูลส่วนบุคคลของบุคคลภายนอกแก่วารสารฯ ดังนี้ ท่านมีหน้าที่รับผิดชอบในการแจ้งรายละเอียดตามนโยบายนี้หรือประกาศของผลิตภัณฑ์หรือบริการ ตามแต่กรณีให้บุคคลดังกล่าวทราบ ตลอดจนขอความยินยอมจากบุคคลนั้นหากเป็นกรณีที่ต้องได้รับความยินยอมในการเปิดเผยข้อมูลแก่วารสารฯ ทั้งนี้ ในกรณีที่เจ้าของข้อมูลส่วนบุคคลปฏิเสธให้ข้อมูลที่มีความจำเป็นในการให้บริการของวารสารฯ อาจเป็นผลให้วารสารฯ ไม่สามารถให้บริการนั้นแก่เจ้าของข้อมูลส่วนบุคคลดังกล่าวได้ทั้งหมดหรือบางส่วน
- การประมวลผลข้อมูลส่วนบุคคล
(1) การเก็บรวบรวมข้อมูลส่วนบุคคล
วารสารฯ จะเก็บรวบรวมข้อมูลส่วนบุคคลอย่างจำกัดและเท่าที่จำเป็น โดยขึ้นอยู่กับประเภทของบริการที่เจ้าของข้อมูลส่วนบุคคลใช้บริการหรือให้ข้อมูลส่วนบุคคลกับวารสารฯ เช่น การลงทะเบียนสมัครเข้าร่วมกิจกรรม การลงทะเบียนขอใช้บริการต่าง ๆ การลงทะเบียนเพื่อเข้ารับการประเมินวารสาร เป็นต้น ทั้งที่ผ่านวารสารฯ โดยตรงและผ่านระบบสารสนเทศของวารสารฯ ซึ่งจะมีการเก็บรวบรวมข้อมูลส่วนบุคคลดังกล่าวเท่าที่จำเป็นเท่านั้น
(2) การใช้ข้อมูลส่วนบุคคล
วารสารฯ จะใช้ข้อมูลส่วนบุคคลตามวัตถุประสงค์ที่เจ้าของข้อมูลส่วนบุคคลให้ไว้กับวารสารฯ โดยใช้อย่างเหมาะสมและมีมาตรการ
การรักษาความมั่นคงปลอดภัยและมีการควบคุมการเข้าถึงข้อมูลส่วนบุคคล
(3) การเปิดเผยข้อมูลส่วนบุคคล
วารสารฯ อาจเปิดเผยข้อมูลส่วนบุคคลของท่านต่อประเภทของบุคคลและช่องทางดังต่อไปนี้
- หน่วยงานต้นสังกัดของท่าน เช่น กรณีหน่วยงานร้องขอเป็นหนังสือมายังวารสารฯ ขอให้จัดส่งรายงานข้อมูลผู้เข้าประชุมซึ่งเป็นบุคลากรในสังกัดของหน่วยงาน เป็นต้น
- เจ้าหน้าที่ของรัฐ หน่วยงานที่มีอำนาจหน้าที่ หรือบุคคลอื่นเพื่อการดำเนินการตามที่กฎหมายกำหนด คำสั่งของผู้มีอำนาจ คำสั่งหรือหมายศาล เป็นต้น
- หน่วยงานเครือข่าย คู่สัญญา ผู้ให้บริการหรือบุคคลผู้เกี่ยวข้องหรือมีความจำเป็นในการให้บริการของวารสารฯ ซึ่งมีความเกี่ยวข้องกับข้อมูลของท่าน เช่น ผู้ให้บริการระบบฐานข้อมูล ผู้จัดส่งเอกสารหรือผู้พัฒนาเว็บไซต์ เป็นต้น
- ประกาศต่อสาธารณะ ในกรณีเช่น การค้นหาข้อมูลการตีพิมพ์บทความ การประกาศรายชื่อผู้เข้าร่วมประชุม รูปภาพ คลิปวีดีโอกิจกรรมที่เกี่ยวข้องกับการประชุม สื่อโฆษณาประชาสัมพันธ์ซึ่งมีผู้เข้าร่วมประชุมหรือวิทยากรปรากฏเป็นส่วนใดส่วนหนึ่งของสื่อ ผ่านช่องทางเว็บไซต์ของวารสารฯ tci-thailand.org และประกาศผ่านสื่อ Social Media ของวารสารฯ เป็นต้น
ทั้งนี้ กรณีที่การเปิดเผยข้อมูลส่วนบุคคลของท่านจำเป็นต้องได้รับความยินยอมจากท่านก่อน วารสารฯ จะดำเนินการขอความยินยอมตามข้อกำหนดและเงื่อนไขของกฎหมายที่เกี่ยวข้อง
- วัตถุประสงค์ในการประมวลผลข้อมูลส่วนบุคคล
วารสารฯ ใช้วิธีการเก็บรวบรวม ใช้ เปิดเผย ข้อมูลส่วนบุคคลด้วยวิธีการที่ชอบด้วยกฎหมายและเป็นธรรม โดยจัดเก็บข้อมูลส่วนบุคคลเท่าที่จำเป็น เพื่อใช้ในการติดต่อให้บริการ ประชาสัมพันธ์ หรือให้ข้อมูลข่าวสารต่าง ๆ รวมทั้งสำรวจความคิดเห็นของเจ้าของข้อมูลส่วนบุคคลในกิจการหรือกิจกรรมของวารสารฯ ภายใต้วัตถุประสงค์ในการดำเนินงานของวารสารฯ เท่านั้น หรือตามที่กฎหมายกำหนด ทั้งนี้ หากมีการเปลี่ยนแปลงวัตถุประสงค์ สำนักงานจะแจ้งให้เจ้าของข้อมูลส่วนบุคคลทราบ และบันทึกเพิ่มเติมไว้เป็นหลักฐาน รวมทั้งปฏิบัติให้เป็นไปตามกฎหมายคุ้มครองข้อมูลส่วนบุคคล
- ระยะเวลาในการเก็บรักษาข้อมูลส่วนบุคคล
วารสารฯ จะเก็บรักษาข้อมูลส่วนบุคคลตราบเท่าที่จำเป็นต่อการประมวลผล เมื่อพ้นระยะเวลาการเก็บรักษาดังกล่าวหรือไม่มีความจำเป็นที่จะประมวลผลอีกต่อไป วารสารฯ จะดำเนินการลบ ทำลาย หรือทำให้ข้อมูลส่วนบุคคลเป็นข้อมูลที่ไม่สามารถระบุตัวบุคคลที่เป็นเจ้าของข้อมูลส่วนบุคคลได้
- สิทธิของเจ้าของข้อมูลส่วนบุคคล
ความยินยอมที่เจ้าของข้อมูลส่วนบุคคลให้ไว้กับวารสารฯ ในการเก็บรวบรวม ใช้ และเปิดเผยข้อมูลส่วนบุคคลยังคงใช้ได้จนกว่าเจ้าของข้อมูลส่วนบุคคลจะเพิกถอนความยินยอมเป็นลายลักษณ์อักษร โดยเจ้าของข้อมูลส่วนบุคคลสามารถเพิกถอนความยินยอมหรือระงับการใช้หรือเปิดเผยข้อมูลส่วนบุคคล เพื่อวัตถุประสงค์ในการดำเนินกิจกรรมใด ๆ หรือทุกกิจกรรมของวารสารฯ โดยส่งคำขอของเจ้าของข้อมูลส่วนบุคคลแจ้งให้วารสารฯ ทราบเป็นลายลักษณ์อักษรหรือผ่านทางจดหมายอิเล็กทรอนิกส์ wesr@ddc.mail.go.th
นอกจากสิทธิดังกล่าวข้างต้น เจ้าของข้อมูลส่วนบุคคลยังมีสิทธิในการปกป้องข้อมูลหลักของคุณ ดังต่อไปนี้
(1) สิทธิในการเพิกถอนความยินยอม (right to withdraw consent) เจ้าของข้อมูลส่วนบุคคลมีสิทธิเพิกถอนความยินยอมในการประมวลผลข้อมูลส่วนบุคคลที่เจ้าของข้อมูลส่วนบุคคลได้ให้ความยินยอมไว้แก่วารสารฯ ได้ตลอดระยะเวลาที่ข้อมูลส่วนบุคคลของตนอยู่กับวารสารฯ
(2) สิทธิในการเข้าถึงข้อมูลส่วนบุคคล (right of access)
เจ้าของข้อมูลส่วนบุคคลมีสิทธิเข้าถึงข้อมูลส่วนบุคคลของตนและขอให้วารสารฯ ทำสำเนาข้อมูลส่วนบุคคลดังกล่าวให้แก่เจ้าของข้อมูลส่วนบุคคล รวมถึงขอให้วารสารฯ เปิดเผยการได้มาซึ่งข้อมูลส่วนบุคคลที่เจ้าของข้อมูลส่วนบุคคลไม่ได้ให้ความยินยอมต่อวารสารฯ ได้
(3) สิทธิในการแก้ไขข้อมูลส่วนบุคคลให้ถูกต้อง (right to rectification)
เจ้าของข้อมูลส่วนบุคคลมีสิทธิขอให้วารสารฯ แก้ไขข้อมูลส่วนบุคคลที่ไม่ถูกต้อง หรือเพิ่มเติมข้อมูลส่วนบุคคลที่ไม่สมบูรณ์
(4) สิทธิในการลบข้อมูลส่วนบุคคล (right to erasure)
เจ้าของข้อมูลส่วนบุคคลมีสิทธิในการขอให้วารสารฯ ทำการลบข้อมูลส่วนบุคคลของตนด้วยเหตุบางประการได้
(5) สิทธิในการระงับการใช้ข้อมูลส่วนบุคคล (right to restriction of processing)
เจ้าของข้อมูลส่วนบุคคลมีสิทธิระงับการใช้ข้อมูลส่วนบุคคลของตนด้วยเหตุบางประการได้
(6) สิทธิในการให้โอนย้ายข้อมูลส่วนบุคคล (right to data portability)
เจ้าของข้อมูลส่วนบุคคลมีสิทธิให้วารสารฯ โอนย้ายข้อมูลส่วนบุคคลซึ่งเจ้าของข้อมูลส่วนบุคคลได้ให้ไว้กับวารสารฯ ไปยังผู้ควบคุมข้อมูลส่วนบุคคลรายอื่น หรือตัวเจ้าของข้อมูลส่วนบุคคลเองด้วยเหตุบางประการได้
(7) สิทธิในการคัดค้านการประมวลผลข้อมูลส่วนบุคคล (right to object)
เจ้าของข้อมูลส่วนบุคคลมีสิทธิคัดค้านการประมวลผลข้อมูลส่วนบุคคลของตนด้วยเหตุบางประการได้ วารสารฯ เคารพการตัดสินใจการเพิกถอนความยินยอมของเจ้าของข้อมูลส่วนบุคคล แต่อย่างไรก็ตาม ขอแจ้งให้เจ้าของข้อมูลส่วนบุคคลทราบว่าอาจมีข้อจำกัดสิทธิในการเพิกถอนความยินยอมโดยกฎหมายหรือสัญญาที่ให้ประโยชน์แก่เจ้าของข้อมูลส่วนบุคคล ทั้งนี้ การเพิกถอนความยินยอมย่อมไม่ส่งผลกระทบต่อการเก็บรวบรวม ใช้ หรือเปิดเผยข้อมูลส่วนบุคคลที่เจ้าของข้อมูลส่วนบุคคลได้ให้ความยินยอมไว้แล้ว
- การรักษาความมั่นคงปลอดภัยสำหรับข้อมูลส่วนบุคคล
วารสารฯ จัดให้มีมาตรการการรักษาความมั่นคงปลอดภัยที่เหมาะสม เพื่อป้องกัน การเข้าถึง การใช้ การเปลี่ยนแปลง การแก้ไข หรือการเปิดเผยข้อมูลส่วนบุคคลโดยปราศจากอำนาจหรือโดยมิชอบ นอกจากนี้ วารสารฯ ได้กำหนดแนวปฏิบัติภายในหน่วยงานเพื่อกำหนดสิทธิในการเข้าถึงหรือการใช้ข้อมูลส่วนบุคคลของเจ้าของข้อมูลส่วนบุคคล เพื่อรักษาความลับและความปลอดภัยของข้อมูล และวารสารฯ จะจัดให้มีการทบทวนมาตรการดังกล่าวเป็นระยะเพื่อความเหมาะสม
- ข้อมูลการใช้เว็บไซต์
8.1 ในขณะที่คุณใช้เว็บไซต์ WESR วารสารฯ จะติดตามและบันทึกการเข้าชมของคุณในหน้าเว็บไซต์แต่ละหน้าในไฟล์บันทึกเว็บเซิร์ฟเวอร์ (“ข้อมูลบันทึก”) ข้อมูลบันทึกอาจถูกใช้โดย WESR เพื่อวัตถุประสงค์ทางสถิติเพื่อรู้จักแนวโน้มการใช้เว็บไซต์และเพื่อปรับปรุงโครงสร้างและการนำเสนอเนื้อหา ข้อมูลการใช้ที่วารสารฯเก็บรวบรวม (โดยใช้ HTTP Cookies) รวมถึง URL ที่อ้างอิง ลักษณะของเบราว์เซอร์และอุปกรณ์ ที่อยู่ IP ระบบปฏิบัติการ และวันที่และเวลาของการเข้าชมเว็บไซต์ เมื่อเจ้าของข้อมูลส่วนบุคคลเข้าชมเว็บไซต์ในครั้งถัดไป เว็บไซต์จะจดจำได้ว่าเป็นผู้ใช้ที่เคยเข้าใช้บริการแล้ว และตั้งค่าตามที่เจ้าของข้อมูลส่วนบุคคลกำหนด จนกว่าเจ้าของข้อมูลส่วนบุคคลจะลบคุกกี้ (Cookies) หรือไม่อนุญาตให้คุกกี้ (Cookies) นั้นทำงานอีกต่อไป ซึ่งเจ้าของข้อมูลส่วนบุคคลสามารถที่จะยอมรับหรือไม่รับคุกกี้ (Cookies) ก็ได้ ในกรณีที่เลือกที่จะไม่รับหรือลบคุกกี้ (Cookies) เว็บไซต์อาจจะไม่สามารถให้บริการหรือไม่สามารถแสดงผลได้อย่างถูกต้อง
8.2 เว็บไซต์ WESR อาจใช้ Google Analytics เพื่อช่วยให้เก็บข้อมูลเกี่ยวกับวิธีการเยี่ยมชมเว็บไซต์ WESR ทางวารสารฯจะใช้ข้อมูลเหล่านี้เพื่อรวบรวมรายงานและช่วยให้เราปรับปรุงเว็บไซต์ เครื่องมือคุกกี้จะเก็บข้อมูลในรูปแบบที่ไม่ระบุชื่อ รวมถึงจำนวนผู้เยี่ยมชมในเว็บไซต์ ที่บุคคลนั้น ๆ เข้ามายังเว็บไซต์จากเบราว์เซอร์หรือเพจไหน และหน้าเพจที่บุคคลนั้น ๆ เยี่ยมชมขณะอยู่บนเว็บไซต์
- การปรับปรุงนโยบายการคุ้มครองข้อมูลส่วนบุคคล
วารสารฯ อาจทำการปรับปรุงหรือแก้ไขนโยบายการคุ้มครองข้อมูลส่วนบุคคล โดยมิต้องแจ้งให้เจ้าของข้อมูลส่วนบุคคลทราบล่วงหน้า ทั้งนี้ เพื่อความเหมาะสมและมีประสิทธิภาพในการให้บริการ ดังนั้น วารสารฯ จึงขอแนะนำให้เจ้าของข้อมูลส่วนบุคคลอ่านนโยบายการคุ้มครองข้อมูลส่วนบุคคลทุกครั้งที่เยี่ยมชมหรือใช้บริการจากวารสารฯ หรือเว็บไซต์ของวารสารฯ
- การปฏิบัติตามนโยบายคุ้มครองข้อมูลส่วนบุคคลและการติดต่อกับวารสารฯ
ในกรณีที่เจ้าของข้อมูลส่วนบุคคลมีข้อสงสัยหรือข้อเสนอแนะเกี่ยวกับนโยบายการคุ้มครองข้อมูลส่วนบุคคลหรือการปฏิบัติตามนโยบายการคุ้มครองข้อมูลส่วนบุคคลฉบับนี้ วารสารฯ ยินดีตอบข้อสงสัย และรับฟังข้อเสนอแนะ เพื่อประโยชน์ต่อการปรับปรุงการคุ้มครองข้อมูลส่วนบุคคลและการให้บริการของวารสารฯ ต่อไป โดยเจ้าของข้อมูลส่วนบุคคลสามารถติดต่อกับวารสารฯ ได้ที่ wesr@ddc.mail.go.th หรือตามที่อยู่ด้านล่างนี้
ประเภทบทความที่เผยแพร่ใน WESR
แบ่งออกเป็น 5 ประเภทหลัก มีดังนี้
1) บทความต้นฉบับ
• การสอบสวนทางระบาดวิทยา
• การประเมินแผนงานสาธารณสุขและการประเมินระบบเฝ้าระวัง
• การศึกษาทางระบาดวิทยา
• รายงานผู้ป่วย
• การศึกษาวิจัยที่เกี่ยวข้องกับการป้องกันควบคุมโรค
2) สรุปการตรวจสอบข่าวการระบาดของโรค/ภัยสุขภาพในรอบสัปดาห์
3) รายงานโรคเฝ้าระวังทางระบาดวิทยา
4) สถานการณ์โรคและภัยสุขภาพ
5) บทความประเภทอื่น ๆ ได้แก่ บันทึกจากบรรณาธิการ/บันทึกจากทีมภาคสนาม/รายงานด้านสุขภาพที่แจ้งเตือน/แนวทางการเฝ้าระวัง สอบสวน ควบคุมโรคและภัยสุขภาพ/บทความฟื้นวิชา
โดยแต่ละฉบับจะมีจำนวนบทความที่เผยแพร่ ประกอบด้วย บทความต้นฉบับจำนวน 2-3 บทความ สรุปการตรวจสอบข่าวการระบาดของโรคและภัยสุขภาพในรอบสัปดาห์จำนวน 4-5 บทความ รายงานการเฝ้าระวังโรคจำนวน 2-3 บทความ และสถานการณ์โรคและภัยสุภาพจำนวน 1-2 บทความ ส่วนบทความประเภทอื่น ๆ จะเผยแพร่แล้วแต่กรณี
รายละเอียดประเภทบทความที่เผยแพร่ใน WESR
1. บทความต้นฉบับ
1.1) การสอบสวนทางระบาดวิทยาการ เป็นรายงานข้อเท็จจริงเกี่ยวกับการเกิดโรค/ภัยประกอบด้วย สาเหตุปัจจัยของการเกิดโรค/ภัย แหล่งโรค/ภัย วิธีการถ่ายทอดโรค รวมถึงวิธีการกระจายของโรค/ภัย
องค์ประกอบรายงาน
บทคัดย่อ คำสำคัญ บทนำ วิธีการศึกษา ข้อพิจารณาด้านจริยธรรมการวิจัย ผลการศึกษา อภิปราย ข้อจำกัดในการศึกษา มาตรการควบคุมและป้องกันโรค ข้อเสนอแนะ สรุป กิตติกรรมประกาศ การระดมทุน ความขัดแย้งทางผลประโยชน์ คำประกาศเกี่ยวกับ AI และเทคโนโลยีที่ช่วยเหลือด้วย AI ในกระบวนการเขียน และเอกสารอ้างอิง
|
1.2) การประเมินแผนงานสาธารณสุขและการประเมินการเฝ้าระวังการศึกษา/ประเมินระบบการจัดการ และการเฝ้าระวังต่าง ๆ ที่เกี่ยวข้องกับงานระบาดวิทยาและงานควบคุมโรค ทั้งโรคติดต่อ โรคไม่ติดต่อ และโรคจากการประกอบอาชีพ
องค์ประกอบรายงาน
บทคัดย่อ คำสำคัญ บทนำ วิธีการศึกษา ข้อพิจารณาด้านจริยธรรมการวิจัย ผลการศึกษา อภิปราย ข้อจำกัดในการศึกษา ข้อเสนอแนะ สรุป กิตติกรรมประกาศ การระดมทุน ความขัดแย้งทางผลประโยชน์ คำประกาศเกี่ยวกับ AI และเทคโนโลยีที่ช่วยเหลือด้วย AI ในกระบวนการเขียน และเอกสารอ้างอิง
|
1.3) การศึกษาทางระบาดวิทยาเป็นการวิเคราะห์งานข้อมูลจากการเฝ้าระวังระบบต่าง ๆ สถิติระดับประเทศ พื้นที่ ศึกษาวิเคราะห์ อธิบายลักษณะการเกิดโรคและการกระจายของโรค ตามบุคคล เวลา และสถานที่ พร้อมทั้งมีมาตรการป้องกันและควบคุมโรค หรือนำเสนอข้อเสนอแนะเชิงนโยบาย
องค์ประกอบรายงาน
บทคัดย่อ คำสำคัญ บทนำ วิธีการศึกษา ข้อพิจารณาด้านจริยธรรมการวิจัย ผลการศึกษา อภิปราย ข้อจำกัดในการศึกษา ข้อเสนอแนะ สรุป กิตติกรรมประกาศ การระดมทุน ความขัดแย้งทางผลประโยชน์ คำประกาศเกี่ยวกับ AI และเทคโนโลยีที่ช่วยเหลือด้วย AI ในกระบวนการเขียน และเอกสารอ้างอิง
|
1.4) รายงานผู้ป่วย เป็นรายงานกรณีศึกษาที่เป็นโรคหรือกลุ่มอาการโรคใหม่/หรือพบยาก ต้องมีรายละเอียดอย่างครบถ้วน
องค์ประกอบรายงาน
ประกอบด้วย สถานการณ์โรค ข้อมูลคนไข้ บันทึกเวชกรรม (Clinic note) ลักษณะเวชกรรม (Case description) การดำเนินโรค (Clinic course) วิจารณ์หรือข้อสังเกต สรุปกรณีศึกษา การยินยอมอนุญาตของคนไข้ (informed consent) และเอกสารอ้างอิง
|
1.5) การศึกษาวิจัยที่เกี่ยวข้อกับการป้องกันควบคุมโรค การศึกษา ค้นคว้าวิจัย ตั้งคำถามการศึกษา เพื่อตอบคำถามวิจัย เลือกประเภทการศึกษา เก็บรวบรวมและวิเคราะห์ข้อมูล รวมถึงการศึกษามาตรการควบคุมโรค การป้องกันโรค นโยบาย กฎหมายที่เกี่ยวข้องกับโรค/ภัยทางสาธารณสุข โดยคำนึงถึงเรื่องจริยธรรม (Ethic)
องค์ประกอบรายงาน
บทคัดย่อ บทนำ วิธีการศึกษา วัสดุและวิธีการศึกษา ข้อพิจารณาด้านจริยธรรมการวิจัย ผลการศึกษา อภิปราย ข้อจำกัดในการศึกษา ข้อเสนอแนะ สรุป กิตติกรรมประกาศ การระดมทุน ความขัดแย้งทางผลประโยชน์ คำประกาศเกี่ยวกับ AI และเทคโนโลยีที่ช่วยเหลือด้วย AI ในกระบวนการเขียน เอกสารอ้างอิง
|
2. สรุปการตรวจสอบข่าวการระบาดของโรคและภัยสุขภาพในรอบสัปดาห์
ทีม WATCH กรมควบคุมโรค เป็นผู้จัดทำและรวบรวมเหตุการณ์การระบาดของโรคและภัยสุขภาพที่สำคัญ ซึ่งได้รับรายงานในรอบสัปดาห์ที่ผ่านมา จากสำนักงานสาธารณสุขจังหวัด สำนักงานป้องกันควบคุมโรคทั้ง 13 แห่ง และสำนักอนามัย กรุงเทพมหานคร รวมทั้งหน่วยงานที่เกี่ยวข้อง ผ่านโปรแกรมการตรวจสอบข่าวการระบาด กรมควบคุมโรค
องค์ประกอบรายงาน
|
3. รายงานการเฝ้าระวังโรคทางระบาดวิทยา
จัดทำโดยบุคลากรของกองระบาดวิทยา ซึ่งกองระบาดวิทยาเป็นหน่วยงานรวบรวมข้อมูลในภาพรวมระดับประเทศ จากการได้รับรายงานจำนวนผู้ป่วยและผู้เสียชีวิตที่เข้ารับการรักษาที่โรงพยาบาลเครือข่ายด้วยโรคที่ต้องเฝ้าระวัง รวบรวมรายงานโดยสำนักงานสาธารณสุขจังหวัดทุกแห่ง และสำนักอนามัย กรุงเทพมหานคร
องค์ประกอบรายงาน
นำเสนอจำนวนผู้ป่วยและเสียชีวิตที่มีการระบาดในพื้นที่ต่าง ๆ รายละเอียดแนวโน้มการพบโรคที่ต้องเฝ้าระวัง และ ความครอบคลุมในการรายงาน |
4. สถานการณ์โรค/ภัยสุขภาพ
จัดทำโดยบุคลากรของกองระบาดวิทยา หรือ บุคลากรของกรมควบคุมโรค เป็นการนำเสนอสถานการณ์โรคที่มีการระบาดในช่วงนั้น ๆ ทั้งในประเทศ/ต่างประเทศ
องค์ประกอบรายงาน
ชื่อเรื่อง สรุปสั้น ๆ ภายใต้สัญลักษณ์แสดงหัวข้อย่อย บทนำ (กล่าวถึงสถานการณ์โดยรวม ใส่ความรู้เกี่ยวกับโรคหากเป็นโรคอุบัติใหม่หรือเป็นโรคหายาก) รายละเอียดลักษณะทางระบาดวิทยา ข้อมูลจากระบบเฝ้าระวังทางห้องปฏิบัติการ และระบบเฝ้าระวังอื่น ๆ ที่เกี่ยวข้อง ประเมินความเสี่ยง การประสานงานร่วมกับหน่วยงานที่เกี่ยวข้อง มาตรการดำเนินการควบคุมโรค/ภัยระดับส่วนกลาง/พื้นที่ เอกสารอ้างอิง
|
5. บทความประเภทอื่น ๆ
บทความประเภทอื่น ๆ ได้แก่ บันทึกจากบรรณาธิการ/บันทึกจากทีมภาคสนาม/รายงานเหตุการณ์ด้านสุขภาพที่แจ้งเตือน/แนวทางการเฝ้าระวัง สอบสวน ควบคุมโรคและภัยสุขภาพ/ความคืบงานการศึกษาวิจัย
ผู้จัดทำมีดังนี้
- บันทึกจากบรรณาธิการจัดทำโดยกองบรรณาธิการบริหารและกองบรรณาธิการวิชาการ
- บันทึกจากทีมภาคสนาม/รายงานเหตุการณ์ด้านสุขภาพที่แจ้งเตือน/แนวทางการเฝ้าระวัง สอบสวน ควบคุมโรคและภัยสุขภาพ/บทความฟื้นวิชา จัดทำโดยบุคลากรกองระบาดวิทยา หรือบุคลากรของกรมควบคุมโรค
5.1) บันทึกจากบรรณาธิการ (editorial note)
- การเพิ่มเติมข้อมูลที่จำเป็นหรืออธิบายบางส่วนของเนื้อหาให้ผู้อ่านเข้าใจได้ดียิ่งขึ้น เช่น การให้บริบทเพิ่มเติม การชี้แจงข้อมูล หรือคำชี้แจงเพิ่มเติมเป็นการให้ข้อมูลเพิ่มเติมเกี่ยวกับบทความหรือเนื้อหาที่กำลังเผยแพร่ เพื่อช่วยให้ผู้อ่านเข้าใจได้ง่ายขึ้น
- การแสดงความคิดเห็นบรรณาธิการอาจใช้ ‘editorial note’ เพื่อแสดงความคิดเห็นส่วนตัว หรืออธิบายเบื้องหลังของการนำเสนอเนื้อหาในประเด็นต่างๆ ที่อยู่ในวารสารหรือสิ่งพิมพ์
- การเน้นย้ำประเด็นสำคัญ เป็นการระบุถึงข้อความหลักหรือข้อสรุปที่ต้องการเน้นย้ำในเนื้อหาที่นำเสนอ
5.2) บันทึกจากทีมภาคสนาม (Note from the field)
เป็นบทความที่ให้ข้อมูลเกี่ยวกับเหตุการณ์ที่กำลังเกิดขึ้นหรือเพิ่งเกิดขึ้นซึ่งมีความสำคัญด้านสาธารณสุข เช่น การสอบสวนการระบาด กลุ่มก้อนที่มีอาการผิดปกติ ข่าวการระบาดที่ผิดปกติจากต่างประเทศ หรือ รายงานกรณีศึกษา (case report) ที่มีความสำคัญ
องค์ประกอบรายงานและลำดับเนื้อเรื่อง
ชื่อเรื่อง สรุปสั้น ๆ ภายใต้สัญลักษณ์แสดงหัวข้อย่อย ความเป็นมา การสอบสวนและผลการสอบสวนเหตุการณ์ บทสรุปเบื้องต้นและการดำเนินการควบคุมโรค/ภัยสุขภาพ องค์ประกอบอื่น เช่น กิตติกรรมประกาศ เอกสารอ้างอิง
- ความยาวของเรื่อง ไม่เกิน 1–4 หน้า
- ตาราง รูปภาพ หรือกล่อง ไม่เกิน 1 รูป
- การอ้างอิง ไม่เกิน 5 แหล่ง
5.3) รายงานด้านสุขภาพที่แจ้งเตือน
เป็นรายงานเหตุการณ์ด้านสุขภาพที่ได้รับการแจ้งเตือน สื่อสารให้ความรู้ที่ถูกต้องแก่ผู้อ่านในวงกว้าง เพื่อลดการตื่นตระหนก ลดความเสี่ยงไม่ให้เกิดการแพร่กระจายของโรค/ภัยสุขภาพในวงกว้าง
องค์ประกอบรายงานและลำดับเนื้อเรื่อง
ชื่อเรื่อง สรุปสั้น ๆ ภายใต้สัญลักษณ์แสดงหัวข้อย่อย เกริ่นนำ/ความเป็นมา แนวโน้มที่จะเกิดการระบาด/พบโรคในประเทศและต่างประเทศ ข้อมูลการเฝ้าระวังโรค/ภัยสุขภาพของประเทศที่เกี่ยวข้อง การสื่อสารความเสี่ยงต่อสาธารณะในพท./ภาพรวมประเทศ สิ่งที่ต้องดำเนินการต่อไป เอกสารอ้างอิง
- ความยาวไม่ควรเกิน 4 หน้า
5.4) แนวทางการเฝ้าระวัง สอบสวน ควบคุมโรคและภัยสุขภาพ
เป็นบทความที่นำเสนอกลไก/วิธีการเฝ้าระวัง นิยามในการเฝ้าระวังโรค การจำแนกผู้ป่วย การรายงานผู้ป่วยตามระบบเฝ้าระวัง การสอบสวนโรค วิธีการเก็บตัวอย่างส่งตรวจทางห้องปฏิบัติการ การนำส่งตัวอย่างตรวจทางห้องปฏิบัติการ องค์ประกอบอื่น เช่น ค่าใช้จ่ายในการตรวจวินิจฉัยทางห้องปฏิบัติการ ที่เกี่ยวข้อง
องค์ประกอบรายงานและลำดับเนื้อเรื่อง
ชื่อเรื่อง ความเป็นมา นิยามในการเฝ้าระวังโรค การจำแนกผู้ป่วย การรายงานผู้ป่วยตามระบบเฝ้าระวัง การสอบสวนโรค วิธีการเก็บตัวอย่างส่งตรวจทางห้องปฏิบัติการ การนำส่งตัวอย่างตรวจทางห้องปฏิบัติการ องค์ประกอบอื่น เช่น ค่าใช้จ่ายในการตรวจวินิจฉัยทางห้องปฏิบัติการ ภาคผนวก เอกสารอ้างอิง
5.5) บทความฟื้นวิชา
บทความที่ทบทวนหรือรวบรวมความรู้เรื่องใด เรื่องหนึ่งจากวารสารหรือหนังสือต่าง ๆ ทั้งในและต่างประเทศประกอบด้วยบทนำวิธีการสืบค้นข้อมูล เนื้อหาที่ทบทวน บทวิจารณ์ และเอกสารอ้างอิง อาจมีความเห็นของผู้รวบรวมเพิ่มเติมด้วยก็ได้
องค์ประกอบรายงานและลำดับเนื้อเรื่อง
ชื่อเรื่อง บทคัดย่อ คำสำคัญ บทนำ ความรู้หรือข้อมูลเกี่ยวกับเรื่องนั้น บทวิจารณ์ และสรุปผลจากความคิดเห็นของผู้เขียน เอกสารอ้างอิง
- ความยาวของเรื่อง ไม่เกิน 8 หน้า
- ตาราง รูปภาพ หรือกล่อง ไม่เกิน 4 รูป
- การอ้างอิง ไม่น้อยกว่า 10 แหล่ง
การส่งบทความ
ในกระบวนการส่งต้นฉบับ ผู้เขียนจะต้องตรวจสอบให้แน่ใจว่าต้นฉบับของตนปฏิบัติตามแนวทางดังต่อไปนี้ หากต้นฉบับไม่เป็นไปตามข้อกำหนดเหล่านี้ อาจถูกส่งคืนให้ผู้เขียนแก้ไข
ข้อกำหนดทั่วไป
- ความเป็นต้นฉบับ : ต้นฉบับจะต้องไม่เคยได้รับการตีพิมพ์มาก่อนในภาษาใด ๆ หรือในวารสารที่ผ่านการพิจารณาบทความ และไม่ควรอยู่ระหว่างการพิจารณาตีพิมพ์ที่อื่น
- การยืนยันจากผู้เขียนร่วม : ผู้เขียนร่วมทั้งหมดจะต้องยอมรับและอนุมัติการส่งต้นฉบับเพื่อการตีพิมพ์
- ข้อมูล : หากมีการใช้ข้อมูลปฐมภูมิ ข้อมูลนั้นจะต้องไม่เก่ากว่า 5 ปีนับจากวันที่สิ้นสุดการเก็บข้อมูล
- การส่งทางออนไลน์ : รายงานการเฝ้าระวังทางระบาดวิทยารายสัปดาห์ (WESR) ยอมรับเฉพาะบทความต้นฉบับที่ส่งทางระบบออนไลน์โดยใช้ระบบ ThaiJo
ให้ผู้นิพนธ์ส่งบทความออนไลน์ผ่านลิงก์
เริ่มส่งบทความต้นฉบับ
หากต้องการเริ่มการส่งใหม่หรือตรวจสอบการส่งที่รอดำเนินการไปแล้ว โปรดคลิก การส่งที่รอดำเนินการ
- การยืนยันจากผู้เขียนหลัก การแสดงเจตจำนงส่งบทความต้นฉบับ : ผู้เขียนสามารถดาวน์โหลดไฟล์แสดงเจตจำนงที่จะตีพิมพ์ใน WESR โดยกรอกแบบฟอร์มขออนุมัติการตีพิมพ์บทความต้นฉบับ และแบบฟอร์มตรวจสอบก่อนส่งบทความต้นฉบับ (WESR Author Submission Checklist) พร้อมแนบเอกสาร ส่งกลับมาเข้าในระบบ ThaiJo ในรูปแบบไฟล์ PDF พร้อมไฟล์บทความต้นฉบับ คลิก
กระบวนการทบทวนบทความต้นฉบับ
คำแนะนำผู้แต่ง
การยืนยันจากผู้เขียนหลัก
- การแสดงเจตจำนงส่งบทความต้นฉบับ : ผู้เขียนสามารถดาวน์โหลดไฟล์แสดงเจตจำนงที่จะตีพิมพ์ใน WESR โดยกรอกแบบฟอร์มขออนุมัติการตีพิมพ์บทความต้นฉบับ และแบบฟอร์มตรวจสอบก่อนส่งบทความต้นฉบับ (WESR Author Submission Checklist) พร้อมแนบเอกสาร ส่งกลับมาเข้าในระบบ ThaiJo ในรูปแบบไฟล์ PDF พร้อมไฟล์บทความต้นฉบับ คลิก
ข้อมูลผู้เขียน
- รายละเอียดการติดต่อ: ชื่อผู้เขียน อีเมล หมายเลขโทรศัพท์ และสังกัดหน่วยงาน จะต้องระบุให้ครบถ้วนตามข้อกำหนดในแนวทางสำหรับผู้เขียน (กรุณาอ้างอิง WESR author guidelines)
เนื้อหาต้นฉบับ
- ชื่อเรื่อง บทคัดย่อ และคำสำคัญ : ชื่อเรื่อง บทคัดย่อแบบโครงสร้าง และคำสำคัญ จะต้องมีทั้งภาษาไทยและภาษาอังกฤษ และต้องเป็นไปตามแนวทางสำหรับผู้เขียนของ WESR
- การอ้างอิงและบรรณานุกรม : การอ้างอิงในเนื้อหาและบรรณานุกรมท้ายบทความจะต้องปฏิบัติตามรูปแบบการอ้างอิงแบบ Vancouver
- การลอกเลียนผลงาน : แนวคิดที่ไม่ใช่ต้นฉบับจะต้องมีการอ้างอิงอย่างถูกต้องเพื่อหลีกเลี่ยงการลอกเลียนผลงาน
- ฟอนต์และรูปแบบ : ต้นฉบับจะต้องจัดเตรียมใน Microsoft Word โดยใช้ฟอนต์ TH Sarabun New ขนาด 16 และภาพ ตาราง หรือกราฟ จะต้องเกี่ยวข้องและช่วยเสริมเนื้อหาในต้นฉบับ
คำแนะนำการจัดรูปแบบสำหรับบทความต้นฉบับ (original article)
องค์ประกอบรายงาน
• ชื่อเรื่อง
- ควรสั้นและกระชับ ครอบคลุมและสอดคล้องกับบริบทเนื้อเรื่อง ชื่อเรื่องต้องมีทั้งภาษาไทยและภาษาอังกฤษ
มีรายละเอียดแนวโน้มการพบโรคที่ต้องเฝ้าระวัง/
จำนวนผู้ป่วยและเสียชีวิตที่มีการระบาดในพท. ต่าง ๆ
มีข้อเสนอแนะและมาตรการในการควบคุมป้องกันโรคเบื้องต้น
ตารางนำเสนอในรูปแบบตารางภาษาอังกฤษ
< หรือ = 3 ตาราง รูปภาพ หรือกล่อง
• ชื่อผู้นิพนธ์
- ควรระบุชื่อ-สกุลเต็ม (ไม่ต้องระบุคำนำหน้านาม) และสถานที่ทำงาน/สังกัด ทั้งภาษาไทยและภาษาอังกฤษ ในกรณีที่มีผู้แต่งหลายคน ควรระบุชื่อเรียงตามการมีส่วนร่วมในบทความ ใส่ตัวเลขในรูปแบบตัวเลขยกหลังนามสกุลของผู้แต่งทุกท่านซึ่งเชื่อมโยงกับสังกัดที่ระบุมาร่วมด้วย รวมทั้งระบุ อีเมล และหมายเลขโทรศัพท์ สำหรับการติดต่อ
ผลการสอบสวน การระบาดของโรค ปัจจัยเสี่ยง และการดำเนินการมาตรการป้องกันและควบคุมโรคที่ได้ทำไปแล้วหรือต้องทำต่อไปมีการประเมินความเสี่ยงในโรคที่มีการระบาดในช่วงนั้น ๆข่าวการระบาดของโรค/ภัยสุขภาพในต่างประเทศ (อาจมีหรือไม่มี)
<3 ตารางหรือรูปภาพเสริม (ไม่บังคับ)
• บทคัดย่อ
- การย่อเนื้อหาสำคัญ เอาเฉพาะที่จำเป็นเท่านั้น ระบุตัวเลขทางสถิติที่สำคัญ ใช้ภาษารัดกุมเป็นประโยคสมบูรณ์ เขียนเป็นหัวข้อ คือ บทนำและวัตถุประสงค์ วิธีการศึกษา ผลการศึกษา อภิปราย และข้อเสนอแนะ ไม่ต้องมีเชิงอรรถ ไม่อ้างอิง บทคัดย่อต้องเขียนทั้งภาษาไทย ไม่เกิน 550 คำ และภาษาอังกฤษ ไม่เกิน 450 คำ
ประกอบด้วยหัวข้อ ไฮไลท์สรุปสั้น ๆ บทนำ (กล่าวถึงสถานการณ์โดย
รวม ใส่ความรู้เกี่ยวกับโรค หากเป็นโรคอุบัติใหม่หรือเป็นโรคหายาก) รายละเอียดลักษณะทางระบาดวิทยา ระบบเฝ้าระวังที่เกี่ยวข้อง การประสานงานร่วมกับหน่วยงานที่เกี่ยวข้องมาตรการดำเนินการควบ
คุมโรค/ภัยระดับส่วนกลาง/พื้นที่การสื่อสารความเสี่ยงสิ่งที่ต้องดำเนิน การต่อไป เอกสารอ้างอิง และความยาวของบทความไม่ควรเกิน 4 หน้า
• เนื้อเรื่อง
ควรใช้ภาษาที่เข้าใจง่าย สั้น กะทัดรัดและชัดเจน หากใช้คำย่อต้องเขียนคำเต็มไว้ครั้งแรกก่อน ตัดคำฟุ่มเฟื่อย ควรใช้เท่าที่จำเป็น (เท่ากับ คิดเป็น จะ ซึ่ง แสดง โดย) หากมีการใส่หน่วยทางวิทยาศาสตร์ควรระบุหน่วยเต็ม ไม่ใช้คำย่อ
ประกอบด้วยหัวข้อ ไฮไลท์สรุปสั้น ๆ เกริ่นนำ/ความเป็นมา แนวโน้มที่จะเกิดการะบาด/พบโรคในประเทศและต่างประเทศ ข้อมูลการเฝ้าระวังโรค/ภัยสุขภาพของประเทศที่เกี่ยวข้อง การสื่อสารความเสี่ยงต่อสาธารณะ ในพท./ภาพรวมประเทศ สิ่งที่ต้องดำเนินการต่อไป กิตติกรรมประกาศ เอกสารอ้างอิง และความยาวไม่ควรเกิน 4 หน้า
• บทนำ
- กล่าวถึงความเป็นมาและความสำคัญของการวิจัย รวมทั้งการทบทวนวรรณกรรมของงานที่เกี่ยวข้องและวัตถุประสงค์ของการศึกษา
ประกอบด้วยหัวข้อ บทนำ การดำเนินการสอบสวนเบื้องต้น สถานการณ์โรค/ภัยสุขภาพในพื้นที่ รายละเอียดผู้ป่วย/การระบาด ผลการตรวจทางห้องปฏิบัติการ/สิ่งแวดล้อม สรุปการสอบสวนเบื้องต้น มาตรการดำเนินการควบคุมโรค/ภัยสุขภาพ การประสานงานร่วมกับหน่วยงานที่เกี่ยวข้องในการควบคุมโรค การสื่อสารความเสี่ยงในระดับส่วนกลาง/พื้นที่ สิ่งที่ต้องดำเนินการต่อไป กิตติกรรมประกาศ เอกสารอ้างอิง และความยาวไม่ควรเกิน 4 หน้า
• วิธีการศึกษา
- อธิบายระเบียบวิธีวิจัยรวมถึงแหล่งข้อมูล การรวบรวมข้อมูล การสุ่มตัวอย่างข้อมูล และเครื่องมือการวิจัย ตลอดจนการวิเคราะห์ข้อมูลและหลักการทางสถิติที่ใช้
ประกอบด้วยองค์ประกอบหลักและลำดับเนื้อเรื่องดังต่อไปนี้ บทคัดย่อ คำสำคัญ บทนำ วิธีการศึกษา ผลการศึกษา อภิปราย ข้อจำกัดในการ
ศึกษา มาตรการควบคุมและป้องกันโรค ข้อเสนอแนะ กิตติกรรมประกาศ และเอกสารอ้างอิง ความยาวของเรื่อง < หรือ = 14 หน้า < หรือ = 5 ตาราง รูปภาพ หรือกล่องการอ้างอิงขั้นต่ำที่จำเป็นเพื่อสนับสนุนคำแนะนำ < หรือ = 10 เชิงอรรถ
• ผลการศึกษา
- อธิบายผลการศึกษา/วิจัยโดยละเอียด แสดงผลสอดคล้องกับวิธีการศึกษา/วิจัย ตลอดจนตีความผลการวิจัยหรือการวิเคราะห์
ควรประกอบด้วยองค์ประกอบหลักและลำดับเนื้อเรื่องดังต่อไปนี้ บทคัดย่อ บทนำ วิธีการศึกษา วัสดุและวิธีการศึกษา ผลการศึกษา อภิปราย ข้อจำกัดในการศึกษา สรุป ข้อเสนอแนะ กิตติกรรมประกาศ เอกสารอ้างอิง ความยาวของเรื่อง < หรือ = 14 หน้า < หรือ = 5 ตาราง รูปภาพ หรือกล่อง < หรือ = 10 เชิงอรรถ
• อภิปราย
- วิเคราะห์ผลการศึกษา/วิจัยที่ได้ผลอย่างไร เป็นไปตามที่คิดหรือไม่ และอ้างอิง ทฤษฎีหรือการศึกษาใด ๆ ของผู้ที่เกี่ยวข้อง
ควรประกอบด้วยองค์ประกอบหลักและตามด้วยลำดับเนื้อเรื่อง
ดังต่อไป บทคัดย่อ คำสำคัญ บทนำ วิธีการศึกษา ผลการศึกษา อภิปราย ข้อจำกัดในการศึกษา สรุป ข้อเสนอแนะ กิตติกรรมประกาศ และเอกสารอ้างอิงความยาวของเรื่อง < หรือ = 14 หน้า < หรือ = 4 ตาราง รูปภาพ หรือกล่อง < หรือ = 10 การอ้างอิง
• ข้อจำกัดในการศึกษา
- ลักษณะของข้อมูลหรือการวิเคราะห์ที่อาจส่งผลต่อความถูกต้องหรือความถูกต้องของผลลัพธ์ โดยเขียนในรูปแบบย่อหน้าให้เป็นลำดับ ตัวอย่างเช่น ‘ประการที่ 1 2 และ 3’ โดยลงท้ายด้วย ‘สำหรับข้อจำกัดสุดท้าย’ ระบุว่าข้อจำกัดแต่ละข้ออาจส่งผลต่อผลลัพธ์อย่างไร
ประกอบด้วยองค์ประกอบหลักและลำดับเนื้อเรื่องดังต่อไปนี้ บทคัดย่อ คำสำคัญ บทนำ วิธีการศึกษา ผลการศึกษา สรุปและวิจารณ์ ข้อจำกัดในการศึกษา มาตรการควบคุมและป้องกันโรค ข้อเสนอแนะ กิตติกรรมประกาศ และเอกสารอ้างอิง
ความยาวของเรื่อง < หรือ = 14 หน้า
• ข้อเสนอแนะ
- ส่วนนี้ควรประกอบด้วยข้อมูลเชิงปฏิบัติที่เป็นประโยชน์ต่อผู้อ่าน และแสดงให้เห็นว่างานวิจัยสามารถสร้างผลกระทบที่สำคัญที่สุดต่อการควบคุมโรคหรือการสาธารณสุขได้อย่างไร ผลการวิจัยและการอภิปรายต้องสนับสนุนการดำเนินการและข้อเสนอแนะที่นำเสนอในการดำเนินการต่อไป ควรเสนอแนะระบุใคร/หน่วยงานใด ดำเนินการอย่างไร กับใครหรือหน่วยงานใด เมื่อใด
ประกอบด้วยบทคัดย่อ บทนำ ความรู้หรือข้อมูลเกี่ยวกับเรื่องนั้น บทวิจารณ์ และสรุปผลจากความคิดเห็นของผู้เขียน เอกสารอ้างอิงควรเป็นปัจจุบัน ความยาวของเรื่อง < หรือ = 8 หน้า < หรือ = 4 ตาราง รูปภาพหรือกล่อง < หรือ = 10 การอ้างอิง
• บทสรุป
- สรุปบทความวิจัยและเสนอแนะเพื่อเป็นข้อเสนอแนะให้สอดคล้องกับวัตถุประสงค์ที่ระบุไว้ในบทความ
ประกอบด้วย สถานการณ์โรค ข้อมูลคนไข้ บันทึกเวชกรรม (Clinic note) ลักษณะเวชกรรม (Case description) การดำเนินโรค (Clinic course) สรุปกรณีศึกษา วิจารณ์หรือข้อสังเกต การยินยอมอนุญาตของคนไข้ (informed consent) และเอกสารอ้างอิง ความยาวของเรื่อง < หรือ = 10 หน้า < หรือ = 4 ตาราง รูปภาพ หรือ
กล่อง < หรือ = 10 การอ้างอิง
• กิตติกรรมประกาศ
- ควรกล่าวขอบคุณบุคคลหรือหน่วยงานที่ให้การสนับสนุนหรือความช่วยเหลือในการทำวิจัย โดยบุคคลที่ได้รับการกล่าวถึงในส่วนนี้ ต้องไม่ปรากฏชื่อในรายชื่อผู้เขียนของบทความ
• ข้อพิจารณาด้านจริยธรรมการศึกษา
- บทความวิจัยทุกเรื่องจะต้องมีคำชี้แจงการรับรองด้านจริยธรรม โดยต้องระบุชื่อคณะกรรมการจริยธรรม หมายเลขรหัสโครงการ และวันที่อนุมัติอย่างชัดเจน
• ความขัดแย้งทางผลประโยชน์ (Conflicts of Interest)
- ผู้เขียนต้องเปิดเผยความขัดแย้งทางผลประโยชน์ที่เกี่ยวข้องกับงานวิจัย หากไม่มี ให้ระบุว่า “ไม่มีความขัดแย้งทางผลประโยชน์”
• การสนับสนุนด้านทุนวิจัย (Funding Support)
- ระบุแหล่งทุนที่ได้รับ (ถ้ามี) พร้อมชื่อหน่วยงาน/องค์กร และวัตถุประสงค์การใช้ทุนอย่างชัดเจน
• การเปิดเผยการใช้ Generative AI และเทคโนโลยี AI ช่วยเขียนบทความ (Declaration of Generative AI and AI-Assisted Technologies in the Writing Process)
- หากมีการใช้ Generative AI หรือเครื่องมือ AI เพื่อร่าง แก้ไข หรือปรับปรุงต้นฉบับ ต้องเปิดเผยโดยใช้ข้อความมาตรฐานต่อไปนี้ (แทนที่ข้อมูลในวงเล็บ): “ผู้เขียนได้ใช้ [ชื่อเครื่องมือ] เพื่อ [วัตถุประสงค์ เช่น ‘ปรับปรุงความชัดเจน’ หรือ ‘ตรวจสอบไวยากรณ์’] โดยผู้เขียนได้ตรวจสอบ แก้ไข และรับผิดชอบต่อเนื้อหาทั้งหมดอย่างสมบูรณ์” การใช้โปรแกรมตรวจสะกด ไวยากรณ์ หรือจัดการบรรณานุกรม ไม่ต้องเปิดเผย และ ห้ามระบุชื่อ AI เป็นผู้เขียนหรือผู้ร่วมเขียน หากไม่ได้ใช้เทคโนโลยีดังกล่าว สามารถละเว้นส่วนนี้ได้
• รูปและตาราง
- ชื่อรูปและชื่อตารางควรตรงกับเนื้อหาโดยละเอียด ชื่อตารางใส่ด้านบนของตาราง ชื่อรูปใส่บริเวณด้านล่างของรูป ไม่ว่าจะเป็นรูปภาพ กราฟ แผนผัง แผนที่ ให้ระบุเป็น ‘รูปที่’ ทั้งหมด หากเป็นกราฟต้องใส่คำอธิบายแกน X, Y ในกราฟเท่านั้น และต้องแก้ไขได้ แบบตัวอักษรที่ใช้ในรูปหรือตาราง เป็น TH Sarabun New ไม่ควรต่ำกว่าขนาด 12
• ภาพประกอบ ไดอะแกรม หรือรูปภาพ
- ควรเป็นสีดำ หากเป็นสี ควรมีลวดลายแตกต่างเพื่อความชัดเจน รูปถ่ายควรแทรกไว้ในไฟล์งานนำเสนอหรือจัดทำเป็นโปสการ์ดสี พร้อมคำอธิบายแยกต่างหาก ห้ามเขียนข้อความลงบนภาพโดยตรง
• การใช้ทศนิยม
- การเขียนทศนิยมในบทความ สามารถยอมรับทศนิยมหนึ่งหรือสองตำแหน่งได้ ดังนั้นโปรดใช้รูปแบบทศนิยมเดียวกัน
• คำสำคัญ
- เป็นคำที่แสดงถึงเนื้อหาของบทความ โดยย่อเหลือเพียงคำที่แสดงใจความสำคัญของเนื้อเรื่อง เพื่อช่วยในการสืบค้นและเข้าถึงเนื้อหาของบทความได้ง่ายขึ้น คำสำคัญควรสั้น กะทัดรัด ชัดเจน มีจำนวน 3-5 คำ ทั้งภาษาไทยและภาษาอังกฤษ ใส่ไว้ท้ายบทคัดย่อ
• การอ้างอิง
- การอ้างอิงเอกสารใช้ระบบ Vancouver เขียนเป็นภาษาอังกฤษทั้งหมด หากเอกสารอ้างอิงมีต้นฉบับเป็นภาษาไทย ผู้นิพนธ์ต้องแปลรายการเอกสารอ้างอิงนั้นเป็นภาษาอังกฤษและระบุ “(in Thai)” ท้ายรายการเอกสารอ้างอิงนั้น ผู้เขียนมีหน้าที่รับผิดชอบในความถูกต้องของเอกสารที่อ้างอิง การอ้างถึงเนื้อหาบทความในแต่ละข้อความควรมีหมายเลขเฉพาะ พิมพ์หมายเลขในวงเล็บเป็นลักษณะตัวพิมพ์ยกข้างท้ายข้อความที่อ้าง ตัวอย่างเช่น …สูงสุดในประเทศไทย (1) เริ่มต้นที่หมายเลข 1 การอ้างอิงครั้งแรกและเรียงลำดับต่อเนื่องกันโดยตลอดจนถึงท้ายบท ถ้าผู้เขียนอ้างอิงบทความนั้นมากกว่าหนึ่งครั้ง ให้ใช้หมายเลขอ้างอิงเดียวกัน กรณีเป็นวารสารต่างประเทศ กรุณาใช้ชื่อย่อตามหนังสือ Index Medicus ข้อผิดพลาดใด ๆ เกี่ยวกับการอ้างอิงจะทำให้กระบวนการส่งล่าช้าเนื่องจากการขอรายละเอียดเพิ่มเติมจากผู้เขียนเพื่อให้เป็นไปตามระเบียบ
• รูปแบบการอ้างอิง (โปรดสังเกตเครื่องหมายวรรคตอนในตัวอย่าง)
- Journal Articles
Numeric order. Authors’ Names (Surnames and Initials). Title of the Article. Abbreviated Journal Name. Year of Publication; Journal Volume: First page – Last page. In case there are more than 6 authors, the first 6 authors are listed, followed by et al.
Example: Moher D, Liberati A, Tetzlaff J, Altman DG. Preferred reporting items for systematic reviews and meta-analyses: the PRISMA statement. J Clin Epidemiol. 2009; 62: 1006-12.
- Textbooks and handbooks divided into 2 types
- Book
Numeric order. Authors’ Names (Surnames and Initials). Book Title. Edition. City of Publication: Publisher; Year of Publication.
Example: Toman K. Tuberculosis case-finding and chemo-therapy. Geneva: World Health Organization; 1979.
- Book chapters chapter in an edited book
Numeric order. Authors’ Names. Chapter Title. In; (Editors’ Names), Editor. Book Title. Edition. City of Publication: Publisher; Year of Publication. First page – Last page
Example: Becker MH, Maiman LA. The Health Belief Model and Sick Role Behavior. In: Becker MH, editor. The health belief model and personal health behavior. New Jersey: Charles B. Slack, Inc; 1974. pp. 82–92.
- Conference proceeding
Numeric order. Editors’ Names, Editor(s). Title. Conference Name; Conference Date; Conference Venue. City of Publication: Publisher; Year of Publication.
Example: Kimura J, Shibasaki H, editors. Recent advances in clinical neurophysiology. Proceedings of the 10th International Congress of EMG and Clinical Neurophysiology; 1995 Oct 15-19; Kyoto, Japan. Amsterdam: Elsevier; 1996.
- Conference article
Numeric order. Author’s Name. Title. In: editor’s name, editor. Meeting name; Meeting date; Meeting place, Meeting City. City of Publication: Year of publication. p. First page-last page.
Example: Bengtsson S, Solheim BG. Enforcement of data protection, privacy and security in medical informatics. In: Lun KC, Degoulet P, Piemme TE, Rienhoff O, editors. MEDINFO 92. Proceedings of the 7th World Congress on Medical Informatics; 1992 Sep 6-10; Geneva, Switzerland. Amsterdam: North-Holland; 1992. p. 1561-5.
- Thesis
Numeric order. Author’s Name. Title [Thesis Type/ Degree]. City of Publication: University; Year of Graduation. Number of pages.
Example: Sansiritaweesook G. Development of a surveillance system to prevent drowning based on the participation of communities at Ubon Ratchathani Province [dissertation]. Khon Kaen: Khon Kaen University; 2012. 391 p. (in Thai)
- Electronic documents
- Electronic Journal: Numeric order. Author’s Name. Title. Journal Name [Media type]. Publication Year [Retrieved/ Cited Date]; volume: First page – Last page. Access/ Available from: https://………………
Example: Arora M, Chauhan K, John S, Mukhopadhyay A. Multi–sectoral action for addressing social determinants of noncommunicable diseases and mainstreaming health promotion in national health programmes in India. Indian J Community Med [Internet]. 2011 [cited 2022 Dec 25];36:S43–9. Available from: https://pubmed.ncbi.nlm.nih.gov/22 628911/
- Electronic Books or Articles: Numeric order. Author’s Name. Title [Type of media]. Printed city. Publisher; Publication Year [Retrieved / cited Year, Month, Date]. Number of Pages. Source / Available from: https: // …………
Example: Merlis M, Gould D, Mahato B. Rising out-of-pocket spending for medical care: a growing strain on family budgets [Internet]. New York: Commonwealth Fund; 2006 Feb [cited 2006 Oct 2]. 23 p. Available from: https://www.cmwf.org/usr_doc/Merlis_risingoopspending_887.pdf
- Other
Government agencies or national and international organizations support the production and dissemination.
The name of those organizations should be placed in the same position as that of the publisher. In case the nationality is not included in the organization’s name, two English letters designating the country code according to the ISO 3166 standard should be placed in parenthesis immediately after the organization’s name, for example:
- Department of Disease Control (TH)
- Department of Health (AU)
- Centers for Disease Control and Prevention (US)
- Office of the Permanent Secretary, Ministry of Public Health (TH)
ประกาศเกี่ยวกับลิขสิทธิ์
ประกาศเกี่ยวกับลิขสิทธิ์
1. เนื้อหาและข้อมูลในบทความที่ลงพิมพ์กับ WESR ถือเป็นข้อคิดเห็น และความรับผิดชอบของผู้เขียนบทความโดยตรงซึ่งกองบรรณาธิการวารสารไม่จำเป็นต้องเห็นด้วย หรือร่วมรับผิดชอบใด ๆ
2. บทความ ข้อมูล เนื้อหา รูปภาพ ฯลฯ ที่ได้รับการตีพิมพ์ใน WESR ถือเป็นลิขสิทธิ์ของวารสารวิชาการ หากบุคคลหรือหน่วยงานใดต้องการนำทั้งหมดหรือส่วนหนึ่ง ส่วนใดไปเผยแพร่ กรุณาอ้างอิงบทความนั้น ๆ
นโยบายส่วนบุคคล
วารสารรายงานการเฝ้าระวังทางระบาดวิทยาประจำสัปดาห์ (WESR) ให้ความสำคัญต่อพระราชบัญญัติคุ้มครองข้อมูลส่วนบุคคล พ.ศ. 2562 ซึ่งมีผลบังคับใช้เมื่อวันที่ 28 พฤษภาคม 2562 และดำเนินการตามกฎหมายคุ้มครองข้อมูลส่วนบุคคลเพื่อให้เจ้าของข้อมูลส่วนบุคคลเชื่อมั่นว่าวารสารฯ จะดูแลรักษาข้อมูลส่วนบุคคลของเจ้าของข้อมูลส่วนบุคคลและจัดให้มีมาตรการรักษาความมั่นคงปลอดภัยที่เหมาะสม
- คำนิยาม
“วารสารฯ” หมายถึง วารสารรายงานการเฝ้าระวังทางระบาดวิทยาประจำสัปดาห์ (Weekly Epidemiology Surveillance Report: WESR)
“บุคคล” หมายถึง บุคคลธรรมดา
“ข้อมูลส่วนบุคคล” หมายความว่า ข้อมูลเกี่ยวกับบุคคลซึ่งทำให้สามารถระบุตัวบุคคลนั้นได้ ไม่ว่าทางตรงหรือทางอ้อม แต่ไม่รวมถึงข้อมูลของผู้ถึงแก่กรรมโดยเฉพาะ อาทิ ชื่อ นามสกุล ที่อยู่ หมายเลขโทรศัพท์ ที่อยู่อีเมล (email address) IP Address, Cookie ID, Log File เป็นต้น อย่างไรก็ดี ข้อมูลต่อไปนี้ไม่ใช่ข้อมูลส่วนบุคคล เช่น ข้อมูลสำหรับการติดต่อทางธุรกิจที่ไม่ได้ระบุถึงตัวบุคคล อาทิ ชื่อบริษัท ที่อยู่ของบริษัท เลขทะเบียนนิติบุคคลของบริษัท หมายเลขโทรศัพท์ของที่ทำงาน ที่อยู่อีเมล (email address) ที่ใช้ในการทำงาน ที่อยู่อีเมล (email address) ข้อมูลนิรนาม (Anonymous Data) หรือข้อมูลแฝงที่ถูกทำให้ไม่สามารถระบุตัวบุคคลได้อีกโดยวิธีการทางเทคนิค (Pseudonymous Data) ข้อมูลผู้ถึงแก่กรรม เป็นต้น
“เจ้าของข้อมูลส่วนบุคคล” (Data Subject) หมายถึง ตัวบุคคลที่เป็นเจ้าของข้อมูลส่วนบุคคลนั้น แต่ไม่ใช่กรณีที่บุคคลมีความเป็นเจ้าของข้อมูล (Ownership) หรือเป็นผู้สร้างหรือเก็บรวบรวมข้อมูลนั้นเอง โดยเจ้าของข้อมูลส่วนบุคคลนี้จะหมายถึงบุคคลธรรมดาเท่านั้น และไม่รวมถึง “นิติบุคคล” (Juridical Person) ที่จัดตั้งขึ้นตามกฎหมาย เช่น บริษัท สมาคม มูลนิธิ หรือองค์กรอื่นใด
ทั้งนี้ หากการขอความยินยอมจากเจ้าของข้อมูลส่วนบุคคลที่ไม่เป็นไปตามกฎหมายคุ้มครองข้อมูลส่วนบุคคลไม่มีผลผูกพันเจ้าของข้อมูลส่วนบุคคล
“ผู้ควบคุมข้อมูลส่วนบุคคล” หมายความว่า บุคคลหรือนิติบุคคลซึ่งมีอำนาจหน้าที่ตัดสินใจเกี่ยวกับการเก็บรวบรวม ใช้ หรือเปิดเผยข้อมูลส่วนบุคคล
“ผู้ประมวลผลข้อมูลส่วนบุคคล” หมายความว่า บุคคลหรือนิติบุคคลซึ่งดำเนินการเกี่ยวกับการเก็บรวบรวม ใช้ หรือเปิดเผยข้อมูลส่วนบุคคลตามคำสั่งหรือในนามของผู้ควบคุมข้อมูลส่วนบุคคล ทั้งนี้ บุคคลหรือนิติบุคคลซึ่งดำเนินการดังกล่าวไม่เป็นผู้ควบคุมข้อมูลส่วนบุคคล
“การประมวลผล” หมายความว่า การเก็บรวบรวม ใช้ เปิดเผยข้อมูลส่วนบุคคล
- แหล่งที่มาของข้อมูลส่วนบุคคลที่วารสารฯ เก็บรวบรวม
วารสารฯ เก็บรวบรวมหรือได้มาซึ่งข้อมูลส่วนบุคคลประเภทต่าง ๆ จากแหล่งข้อมูลดังต่อไปนี้
2.1 ข้อมูลส่วนบุคคลที่วารสารฯ เก็บรวบรวมจากเจ้าของข้อมูลส่วนบุคคลโดยตรงในช่องทางให้บริการต่าง ๆ เช่น การสมัคร ลงทะเบียน ทำแบบสำรวจ ภาพถ่าย วีดีโอกิจกรรมการประชุม/อบรม หรือเมื่อเจ้าของข้อมูลส่วนบุคคลติดต่อสื่อสารกับวารสารฯ ณ ที่ทำการหรือผ่านช่องทางติดต่ออื่นที่ควบคุมดูแลโดย วารสารฯ เป็นต้น
2.2 ข้อมูลที่วารสารฯ เก็บรวบรวมจากการที่เจ้าของข้อมูลส่วนบุคคลเข้าใช้งานเว็บไซต์ ผลิตภัณฑ์หรือบริการอื่น ๆ ตามสัญญาหรือตามพันธกิจ เช่น การติดตามพฤติกรรมการใช้งานเว็บไซต์ ผลิตภัณฑ์หรือบริการ ด้วยการใช้คุกกี้ (Cookies) หรือจากซอฟต์แวร์บนอุปกรณ์ของเจ้าของข้อมูลส่วนบุคคล เป็นต้น
2.3 ข้อมูลส่วนบุคคลที่วารสารฯ เก็บรวบรวมจากแหล่งอื่นนอกจากเจ้าของข้อมูลส่วนบุคคล โดยที่แหล่งข้อมูลดังกล่าวมีอำนาจหน้าที่ มีเหตุผลที่ชอบด้วยกฎหมายหรือได้รับความยินยอมจากเจ้าของข้อมูลส่วนบุคคลแล้วในการเปิดเผยข้อมูลแก่วารสารฯ เช่น การเชื่อมโยงบริการดิจิทัลของหน่วยงานของรัฐในการให้บริการเพื่อประโยชน์สาธารณะแบบเบ็ดเสร็จแก่เจ้าของข้อมูลส่วนบุคคลเอง การรับข้อมูลส่วนบุคคลจากหน่วยงานของรัฐแห่งอื่นในฐานะที่วารสารฯ มีหน้าที่ตามพันธกิจในการดำเนินการจัดให้มีศูนย์แลกเปลี่ยนข้อมูลกลางเพื่อสนับสนุนการดำเนินการของหน่วยงานของรัฐในการให้บริการประชาชนผ่านระบบดิจิทัล รวมถึงจากความจำเป็นเพื่อให้บริการตามสัญญาที่อาจมีการแลกเปลี่ยนข้อมูลส่วนบุคคลกับหน่วยงานคู่สัญญาได้
นอกจากนี้ ยังหมายความรวมถึงกรณีที่ท่านเป็นผู้ให้ข้อมูลส่วนบุคคลของบุคคลภายนอกแก่วารสารฯ ดังนี้ ท่านมีหน้าที่รับผิดชอบในการแจ้งรายละเอียดตามนโยบายนี้หรือประกาศของผลิตภัณฑ์หรือบริการ ตามแต่กรณีให้บุคคลดังกล่าวทราบ ตลอดจนขอความยินยอมจากบุคคลนั้นหากเป็นกรณีที่ต้องได้รับความยินยอมในการเปิดเผยข้อมูลแก่วารสารฯ ทั้งนี้ ในกรณีที่เจ้าของข้อมูลส่วนบุคคลปฏิเสธให้ข้อมูลที่มีความจำเป็นในการให้บริการของวารสารฯ อาจเป็นผลให้วารสารฯ ไม่สามารถให้บริการนั้นแก่เจ้าของข้อมูลส่วนบุคคลดังกล่าวได้ทั้งหมดหรือบางส่วน
- การประมวลผลข้อมูลส่วนบุคคล
(1) การเก็บรวบรวมข้อมูลส่วนบุคคล
วารสารฯ จะเก็บรวบรวมข้อมูลส่วนบุคคลอย่างจำกัดและเท่าที่จำเป็น โดยขึ้นอยู่กับประเภทของบริการที่เจ้าของข้อมูลส่วนบุคคลใช้บริการหรือให้ข้อมูลส่วนบุคคลกับวารสารฯ เช่น การลงทะเบียนสมัครเข้าร่วมกิจกรรม การลงทะเบียนขอใช้บริการต่าง ๆ การลงทะเบียนเพื่อเข้ารับการประเมินวารสาร เป็นต้น ทั้งที่ผ่านวารสารฯ โดยตรงและผ่านระบบสารสนเทศของวารสารฯ ซึ่งจะมีการเก็บรวบรวมข้อมูลส่วนบุคคลดังกล่าวเท่าที่จำเป็นเท่านั้น
(2) การใช้ข้อมูลส่วนบุคคล
วารสารฯ จะใช้ข้อมูลส่วนบุคคลตามวัตถุประสงค์ที่เจ้าของข้อมูลส่วนบุคคลให้ไว้กับวารสารฯ โดยใช้อย่างเหมาะสมและมีมาตรการ
การรักษาความมั่นคงปลอดภัยและมีการควบคุมการเข้าถึงข้อมูลส่วนบุคคล
(3) การเปิดเผยข้อมูลส่วนบุคคล
วารสารฯ อาจเปิดเผยข้อมูลส่วนบุคคลของท่านต่อประเภทของบุคคลและช่องทางดังต่อไปนี้
- หน่วยงานต้นสังกัดของท่าน เช่น กรณีหน่วยงานร้องขอเป็นหนังสือมายังวารสารฯ ขอให้จัดส่งรายงานข้อมูลผู้เข้าประชุมซึ่งเป็นบุคลากรในสังกัดของหน่วยงาน เป็นต้น
- เจ้าหน้าที่ของรัฐ หน่วยงานที่มีอำนาจหน้าที่ หรือบุคคลอื่นเพื่อการดำเนินการตามที่กฎหมายกำหนด คำสั่งของผู้มีอำนาจ คำสั่งหรือหมายศาล เป็นต้น
- หน่วยงานเครือข่าย คู่สัญญา ผู้ให้บริการหรือบุคคลผู้เกี่ยวข้องหรือมีความจำเป็นในการให้บริการของวารสารฯ ซึ่งมีความเกี่ยวข้องกับข้อมูลของท่าน เช่น ผู้ให้บริการระบบฐานข้อมูล ผู้จัดส่งเอกสารหรือผู้พัฒนาเว็บไซต์ เป็นต้น
- ประกาศต่อสาธารณะ ในกรณีเช่น การค้นหาข้อมูลการตีพิมพ์บทความ การประกาศรายชื่อผู้เข้าร่วมประชุม รูปภาพ คลิปวีดีโอกิจกรรมที่เกี่ยวข้องกับการประชุม สื่อโฆษณาประชาสัมพันธ์ซึ่งมีผู้เข้าร่วมประชุมหรือวิทยากรปรากฏเป็นส่วนใดส่วนหนึ่งของสื่อ ผ่านช่องทางเว็บไซต์ของวารสารฯ tci-thailand.org และประกาศผ่านสื่อ Social Media ของวารสารฯ เป็นต้น
ทั้งนี้ กรณีที่การเปิดเผยข้อมูลส่วนบุคคลของท่านจำเป็นต้องได้รับความยินยอมจากท่านก่อน วารสารฯ จะดำเนินการขอความยินยอมตามข้อกำหนดและเงื่อนไขของกฎหมายที่เกี่ยวข้อง
- วัตถุประสงค์ในการประมวลผลข้อมูลส่วนบุคคล
วารสารฯ ใช้วิธีการเก็บรวบรวม ใช้ เปิดเผย ข้อมูลส่วนบุคคลด้วยวิธีการที่ชอบด้วยกฎหมายและเป็นธรรม โดยจัดเก็บข้อมูลส่วนบุคคลเท่าที่จำเป็น เพื่อใช้ในการติดต่อให้บริการ ประชาสัมพันธ์ หรือให้ข้อมูลข่าวสารต่าง ๆ รวมทั้งสำรวจความคิดเห็นของเจ้าของข้อมูลส่วนบุคคลในกิจการหรือกิจกรรมของวารสารฯ ภายใต้วัตถุประสงค์ในการดำเนินงานของวารสารฯ เท่านั้น หรือตามที่กฎหมายกำหนด ทั้งนี้ หากมีการเปลี่ยนแปลงวัตถุประสงค์ สำนักงานจะแจ้งให้เจ้าของข้อมูลส่วนบุคคลทราบ และบันทึกเพิ่มเติมไว้เป็นหลักฐาน รวมทั้งปฏิบัติให้เป็นไปตามกฎหมายคุ้มครองข้อมูลส่วนบุคคล
- ระยะเวลาในการเก็บรักษาข้อมูลส่วนบุคคล
วารสารฯ จะเก็บรักษาข้อมูลส่วนบุคคลตราบเท่าที่จำเป็นต่อการประมวลผล เมื่อพ้นระยะเวลาการเก็บรักษาดังกล่าวหรือไม่มีความจำเป็นที่จะประมวลผลอีกต่อไป วารสารฯ จะดำเนินการลบ ทำลาย หรือทำให้ข้อมูลส่วนบุคคลเป็นข้อมูลที่ไม่สามารถระบุตัวบุคคลที่เป็นเจ้าของข้อมูลส่วนบุคคลได้
- สิทธิของเจ้าของข้อมูลส่วนบุคคล
ความยินยอมที่เจ้าของข้อมูลส่วนบุคคลให้ไว้กับวารสารฯ ในการเก็บรวบรวม ใช้ และเปิดเผยข้อมูลส่วนบุคคลยังคงใช้ได้จนกว่าเจ้าของข้อมูลส่วนบุคคลจะเพิกถอนความยินยอมเป็นลายลักษณ์อักษร โดยเจ้าของข้อมูลส่วนบุคคลสามารถเพิกถอนความยินยอมหรือระงับการใช้หรือเปิดเผยข้อมูลส่วนบุคคล เพื่อวัตถุประสงค์ในการดำเนินกิจกรรมใด ๆ หรือทุกกิจกรรมของวารสารฯ โดยส่งคำขอของเจ้าของข้อมูลส่วนบุคคลแจ้งให้วารสารฯ ทราบเป็นลายลักษณ์อักษรหรือผ่านทางจดหมายอิเล็กทรอนิกส์ wesr@ddc.mail.go.th
นอกจากสิทธิดังกล่าวข้างต้น เจ้าของข้อมูลส่วนบุคคลยังมีสิทธิในการปกป้องข้อมูลหลักของคุณ ดังต่อไปนี้
(1) สิทธิในการเพิกถอนความยินยอม (right to withdraw consent) เจ้าของข้อมูลส่วนบุคคลมีสิทธิเพิกถอนความยินยอมในการประมวลผลข้อมูลส่วนบุคคลที่เจ้าของข้อมูลส่วนบุคคลได้ให้ความยินยอมไว้แก่วารสารฯ ได้ตลอดระยะเวลาที่ข้อมูลส่วนบุคคลของตนอยู่กับวารสารฯ
(2) สิทธิในการเข้าถึงข้อมูลส่วนบุคคล (right of access)
เจ้าของข้อมูลส่วนบุคคลมีสิทธิเข้าถึงข้อมูลส่วนบุคคลของตนและขอให้วารสารฯ ทำสำเนาข้อมูลส่วนบุคคลดังกล่าวให้แก่เจ้าของข้อมูลส่วนบุคคล รวมถึงขอให้วารสารฯ เปิดเผยการได้มาซึ่งข้อมูลส่วนบุคคลที่เจ้าของข้อมูลส่วนบุคคลไม่ได้ให้ความยินยอมต่อวารสารฯ ได้
(3) สิทธิในการแก้ไขข้อมูลส่วนบุคคลให้ถูกต้อง (right to rectification)
เจ้าของข้อมูลส่วนบุคคลมีสิทธิขอให้วารสารฯ แก้ไขข้อมูลส่วนบุคคลที่ไม่ถูกต้อง หรือเพิ่มเติมข้อมูลส่วนบุคคลที่ไม่สมบูรณ์
(4) สิทธิในการลบข้อมูลส่วนบุคคล (right to erasure)
เจ้าของข้อมูลส่วนบุคคลมีสิทธิในการขอให้วารสารฯ ทำการลบข้อมูลส่วนบุคคลของตนด้วยเหตุบางประการได้
(5) สิทธิในการระงับการใช้ข้อมูลส่วนบุคคล (right to restriction of processing)
เจ้าของข้อมูลส่วนบุคคลมีสิทธิระงับการใช้ข้อมูลส่วนบุคคลของตนด้วยเหตุบางประการได้
(6) สิทธิในการให้โอนย้ายข้อมูลส่วนบุคคล (right to data portability)
เจ้าของข้อมูลส่วนบุคคลมีสิทธิให้วารสารฯ โอนย้ายข้อมูลส่วนบุคคลซึ่งเจ้าของข้อมูลส่วนบุคคลได้ให้ไว้กับวารสารฯ ไปยังผู้ควบคุมข้อมูลส่วนบุคคลรายอื่น หรือตัวเจ้าของข้อมูลส่วนบุคคลเองด้วยเหตุบางประการได้
(7) สิทธิในการคัดค้านการประมวลผลข้อมูลส่วนบุคคล (right to object)
เจ้าของข้อมูลส่วนบุคคลมีสิทธิคัดค้านการประมวลผลข้อมูลส่วนบุคคลของตนด้วยเหตุบางประการได้ วารสารฯ เคารพการตัดสินใจการเพิกถอนความยินยอมของเจ้าของข้อมูลส่วนบุคคล แต่อย่างไรก็ตาม ขอแจ้งให้เจ้าของข้อมูลส่วนบุคคลทราบว่าอาจมีข้อจำกัดสิทธิในการเพิกถอนความยินยอมโดยกฎหมายหรือสัญญาที่ให้ประโยชน์แก่เจ้าของข้อมูลส่วนบุคคล ทั้งนี้ การเพิกถอนความยินยอมย่อมไม่ส่งผลกระทบต่อการเก็บรวบรวม ใช้ หรือเปิดเผยข้อมูลส่วนบุคคลที่เจ้าของข้อมูลส่วนบุคคลได้ให้ความยินยอมไว้แล้ว
- การรักษาความมั่นคงปลอดภัยสำหรับข้อมูลส่วนบุคคล
วารสารฯ จัดให้มีมาตรการการรักษาความมั่นคงปลอดภัยที่เหมาะสม เพื่อป้องกัน การเข้าถึง การใช้ การเปลี่ยนแปลง การแก้ไข หรือการเปิดเผยข้อมูลส่วนบุคคลโดยปราศจากอำนาจหรือโดยมิชอบ นอกจากนี้ วารสารฯ ได้กำหนดแนวปฏิบัติภายในหน่วยงานเพื่อกำหนดสิทธิในการเข้าถึงหรือการใช้ข้อมูลส่วนบุคคลของเจ้าของข้อมูลส่วนบุคคล เพื่อรักษาความลับและความปลอดภัยของข้อมูล และวารสารฯ จะจัดให้มีการทบทวนมาตรการดังกล่าวเป็นระยะเพื่อความเหมาะสม
- ข้อมูลการใช้เว็บไซต์
8.1 ในขณะที่คุณใช้เว็บไซต์ WESR วารสารฯ จะติดตามและบันทึกการเข้าชมของคุณในหน้าเว็บไซต์แต่ละหน้าในไฟล์บันทึกเว็บเซิร์ฟเวอร์ (“ข้อมูลบันทึก”) ข้อมูลบันทึกอาจถูกใช้โดย WESR เพื่อวัตถุประสงค์ทางสถิติเพื่อรู้จักแนวโน้มการใช้เว็บไซต์และเพื่อปรับปรุงโครงสร้างและการนำเสนอเนื้อหา ข้อมูลการใช้ที่วารสารฯเก็บรวบรวม (โดยใช้ HTTP Cookies) รวมถึง URL ที่อ้างอิง ลักษณะของเบราว์เซอร์และอุปกรณ์ ที่อยู่ IP ระบบปฏิบัติการ และวันที่และเวลาของการเข้าชมเว็บไซต์ เมื่อเจ้าของข้อมูลส่วนบุคคลเข้าชมเว็บไซต์ในครั้งถัดไป เว็บไซต์จะจดจำได้ว่าเป็นผู้ใช้ที่เคยเข้าใช้บริการแล้ว และตั้งค่าตามที่เจ้าของข้อมูลส่วนบุคคลกำหนด จนกว่าเจ้าของข้อมูลส่วนบุคคลจะลบคุกกี้ (Cookies) หรือไม่อนุญาตให้คุกกี้ (Cookies) นั้นทำงานอีกต่อไป ซึ่งเจ้าของข้อมูลส่วนบุคคลสามารถที่จะยอมรับหรือไม่รับคุกกี้ (Cookies) ก็ได้ ในกรณีที่เลือกที่จะไม่รับหรือลบคุกกี้ (Cookies) เว็บไซต์อาจจะไม่สามารถให้บริการหรือไม่สามารถแสดงผลได้อย่างถูกต้อง
8.2 เว็บไซต์ WESR อาจใช้ Google Analytics เพื่อช่วยให้เก็บข้อมูลเกี่ยวกับวิธีการเยี่ยมชมเว็บไซต์ WESR ทางวารสารฯจะใช้ข้อมูลเหล่านี้เพื่อรวบรวมรายงานและช่วยให้เราปรับปรุงเว็บไซต์ เครื่องมือคุกกี้จะเก็บข้อมูลในรูปแบบที่ไม่ระบุชื่อ รวมถึงจำนวนผู้เยี่ยมชมในเว็บไซต์ ที่บุคคลนั้น ๆ เข้ามายังเว็บไซต์จากเบราว์เซอร์หรือเพจไหน และหน้าเพจที่บุคคลนั้น ๆ เยี่ยมชมขณะอยู่บนเว็บไซต์
- การปรับปรุงนโยบายการคุ้มครองข้อมูลส่วนบุคคล
วารสารฯ อาจทำการปรับปรุงหรือแก้ไขนโยบายการคุ้มครองข้อมูลส่วนบุคคล โดยมิต้องแจ้งให้เจ้าของข้อมูลส่วนบุคคลทราบล่วงหน้า ทั้งนี้ เพื่อความเหมาะสมและมีประสิทธิภาพในการให้บริการ ดังนั้น วารสารฯ จึงขอแนะนำให้เจ้าของข้อมูลส่วนบุคคลอ่านนโยบายการคุ้มครองข้อมูลส่วนบุคคลทุกครั้งที่เยี่ยมชมหรือใช้บริการจากวารสารฯ หรือเว็บไซต์ของวารสารฯ
- การปฏิบัติตามนโยบายคุ้มครองข้อมูลส่วนบุคคลและการติดต่อกับวารสารฯ
ในกรณีที่เจ้าของข้อมูลส่วนบุคคลมีข้อสงสัยหรือข้อเสนอแนะเกี่ยวกับนโยบายการคุ้มครองข้อมูลส่วนบุคคลหรือการปฏิบัติตามนโยบายการคุ้มครองข้อมูลส่วนบุคคลฉบับนี้ วารสารฯ ยินดีตอบข้อสงสัย และรับฟังข้อเสนอแนะ เพื่อประโยชน์ต่อการปรับปรุงการคุ้มครองข้อมูลส่วนบุคคลและการให้บริการของวารสารฯ ต่อไป โดยเจ้าของข้อมูลส่วนบุคคลสามารถติดต่อกับวารสารฯ ได้ที่ wesr@ddc.mail.go.th หรือตามที่อยู่ด้านล่างนี้